Infineon Technologies EVAL-S28HL512T SEMPER™ Octal SPI Memory Module

Infineon Technologies EVAL-S28HL512T SEMPER™ Octal SPI Memory Module is a low-cost Pmod-compatible memory module that integrates a 512Mb 3.3V SEMPER Octal SPI NOR Flash memory (S28HL512T). This memory module enables quick and easy integration of the Infineon Technologies SEMPER NOR Flash into any development kit.

Features

  • Supports Octal SPI or SPI with 3.3V I/Os
  • Connects to any host platform (MCU/SoC)
  • Ideal for use with SEMPER SDK

Specifications

  • Pmod is compatible with Octal SPI and Flash memory
  • DC input type
  • Octal SPI and SPI interfaces
  • BGA24 packages
  • Qualified for automotive, industrial, and consumer use
  • Software ecosystem includes SEMPER SDK, ModusToolbox™, and AURIX™ development studio
  • The supply voltage is 2.7V (min.) to 3.6V (max.)

Applications

  • Automotive
  • Industrial
  • Communication

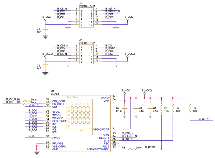
Schematic

Schematic - Infineon Technologies EVAL-S28HL512T SEMPER™ Octal SPI Memory Module
發佈日期: 2024-11-12 | 更新日期: 2024-12-02