IXYS IX4351NE 9A低側SiC MOSFET及IGBT驅動器

IXYS Integrated Circuits IX4351NE低側SiC MOSFET及IGBT驅動器具有獨立的9A源端及接收端輸出,可實現自定義開關時間,同時最大限度降低開關損耗。IX4351NE設有內部負電荷穩壓器,可提供可選的負閘極驅動偏置,以提高dV/dt抗擾度並實現更快關斷。

去飽及檢測電路透過檢測碳化矽MOSFET的過電流狀況並啟動軟關斷來阻止潛在的dV/dt破壞事件。邏輯輸入是TTL及CMOS相容型;即使在負閘極驅動偏位電壓情況下,該輸入也無需進行電平移位。保護特點包括電壓過低鎖定及熱關機檢測。

IX4351NE採用散熱增強型16引腳功率SOIC封裝,且額定操作溫度範圍為-40℃至125℃。

特點

  • 獨立的9A源端及接收端峰值輸出
  • 操作電壓範圍:-10V至+25V
  • 內部負電荷泵穩壓器,適用於可選的負閘極驅動偏置
  • 去飽檢測,帶有軟關機接收端驅動器
  • TTL及CMOS相容輸入
  • 電壓過低鎖定(UVLO)
  • 熱關機
  • 開漏故障輸出

應用

  • 驅動碳化矽MOSFET及IGBT
  • 車載充電器及直流充電站
  • 工業逆變器
  • 功率因素校正、AC/DC及DC/DC轉換器

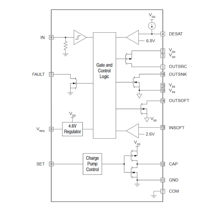
結構圖 

結構圖 - IXYS IX4351NE 9A低側SiC MOSFET及IGBT驅動器

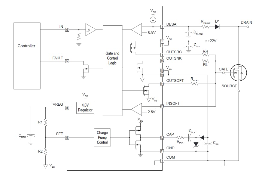
典型應用電路

應用電路圖 - IXYS IX4351NE 9A低側SiC MOSFET及IGBT驅動器
發佈日期: 2019-11-20 | 更新日期: 2023-12-12