IXYS IX4352NE 9A低側SiC MOSFET和IGBT驅動器
IXYS IX4352NE 9A低側SiC MOSFET和IGBT閘極驅動器是專為驅動SiC MOSFET和高功率IGBT所設計,具有獨立的9A源極與汲極輸出,能量身打造開啟和關閉時序,還能將開關損耗降到最低。內建負電荷穩壓器,提供使用者可選擇的負閘極驅動偏壓,能改善dV/dt抗擾性並加快關閉速度。去飽和偵測電路可感測SiC MOSFET過電流狀況並啟動軟關閉,防止可能造成傷害的dV/dt事件。裝置的IN非反向邏輯輸入與TTL和CMOS相容,內建電平轉換器提供必要的偏壓,能適應負閘極驅動偏壓。裝置亦包括欠壓鎖定 (UVLO) 偵測和過熱關機等保護功能。漏極開路FAULT輸出能向微控制器發出故障狀況訊號。XYS IX4352NE模組採用經過熱強化的16腳位窄型SOIC封裝。特點
- 獨立的9A尖峰源極與汲極輸出
- 作業電壓範圍:VDD-VSS最高至35V
- 內建電荷泵穩壓器,可選擇負閘極驅動偏壓
- TTL和CMOS相容輸入
- 具備去飽和偵測,含軟關閉汲極驅動器
- UVLO
- 過熱關機
- 漏極開路FAULT輸出
應用
- 內建充電器
- DC-DC轉換器
- 電動車充電站
- 馬達控制器
- 電源逆變器
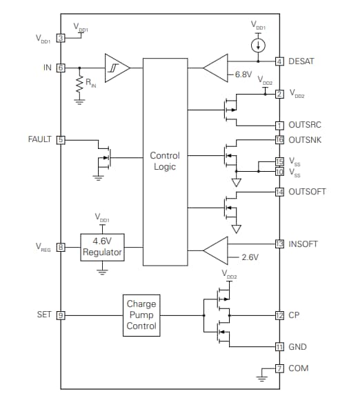
功能方塊圖
影片
發佈日期: 2024-03-07
| 更新日期: 2024-09-20
