MACOM Distributed Amplifier

MACOM Distributed Amplifier is a wideband amplifier that operates within the 30kHz to 50GHz frequency range. This wideband amplifier delivers 20.5dBm output power, 14.5dB gain, and 4dB noise figure. The distributed amplifier comes with 50Ω internal matching with a typical return loss better than 10dB. This wideband amplifier operates from -40°C to 85°C temperature range and is RoHS compliant. The distributed amplifier fits a broad range of instrumentation and communication systems applications.

Features

  • Integrated power detector with a detector reference voltage generator
  • 50Ω input and output match
  • Lead-free 5mm 12-lead AQFN package
  • RoHS compliant

Specifications

  • 30kHz to 50GHz wide frequency range
  • 14.5dB gain
  • 3VDC to 8VDC operating voltage range
  • 200mA bias current
  • 20.5dBm P1dB at 21GHz
  • 29dBm OIP3
  • -40°C to 85°C operating temperature range

Applications

  • Instrumentation and communication systems

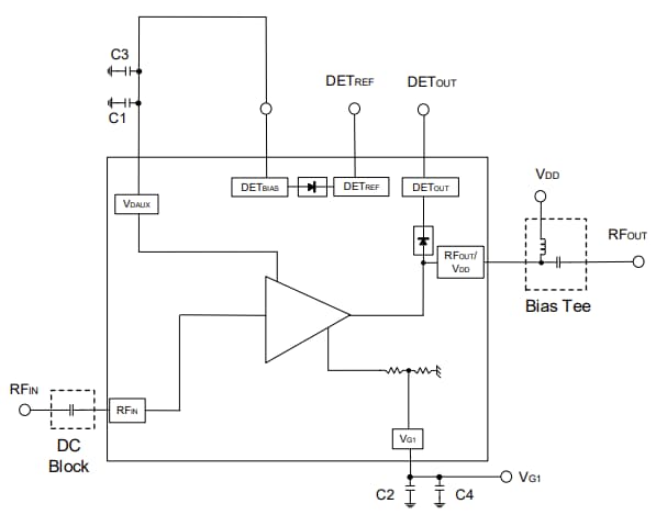
Application Schematic

Schematic - MACOM Distributed Amplifier
發佈日期: 2023-01-04 | 更新日期: 2023-04-13