Microchip Technology MIC3490低壓差穩壓器

Microchip Technology MIC3490低壓差穩壓器具有高準確度、高輸入電壓和超低接地電流,是多電池芯鋰離子電池系統的最佳選擇。MIC3490採用µCap LDO設計,搭配陶瓷或鉭輸出電容器皆穩定可靠,且只需一個2.2 µF的輸出電容器即可達到穩定。

特點

  • 寬輸入電壓範圍:2.3V至36V
  • 超低接地電流:18 µA
  • 低壓差電壓270 mV(100 mA時)
  • 高輸出準確度±2.0%(過熱下)
  • µCap:搭配陶瓷或鉭電容器皆穩定
  • 優異的線路與負載調節規格
  • 接近零的關機電流:典型值0.1 µA
  • 反向電池保護
  • 反向漏電保護
  • 過熱關機與電流限制保護
  • SOT23-5封裝
  • MIC3490與LM3940腳位對腳位相容

應用

  • 筆記型電腦和可攜式電腦的維生電源供應器
  • USB電源供應器
  • 高電壓電池的邏輯供電
  • 汽車電子
  • 電池供電系統
  • 3至4個電池芯的鋰離子電池輸入範圍

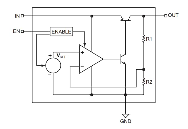
功能方塊圖

結構圖 - Microchip Technology MIC3490低壓差穩壓器
發佈日期: 2019-04-01 | 更新日期: 2022-03-10