Microchip Technology HV7355 Eight Channel Ultrasound Pulser
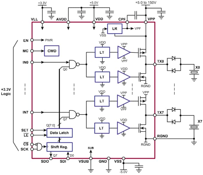
Microchip HV7355 offers an eight-channel, unipolar, high voltage, high-speed pulse generator. Microchip HV7355 is designed for medical ultrasound applications. This high voltage and high speed integrated circuit can also be used for other piezoelectric, capacitive, or MEMS sensors in ultrasonic nondestructive detection and sonar ranger applications. The HV7355 consists of a controller logic interface circuit, level translators, MOSFET gate drivers, and high current P-channel and N-channel MOSFETs as the output stage for each channel. The output stages of each channel are designed to provide peak output currents over ± 1.5A for pulsing, when MC = 1, with up to 150V swings. When MC = 0, all the output stages drop the peak current to ± 500mA for low-voltage CW mode operation to save power. This direct coupling topology of the gate driver not only saves one high voltage capacitor per channel but also makes the PCB layout easier.Features
- HVCMOS technology for high performance
- High density integrated ultrasound transmitter
- 0 to +150V output voltage
- ±1.5A source and sink current (min.)
- ±300mA current in CW mode
- Up to 18MHz operating frequency
- Matched delay times
- Built-in gate driver floating voltage regulator
- 2.5 to 3.3V CMOS logic interface
Applications
- Portable medical ultrasound imaging
- Piezoelectric transducer drivers
- NDT ultrasound transmission
- Pulse waveform generator
Application Block
發佈日期: 2013-08-16
| 更新日期: 2022-03-11
