Mikroe MIKROE-3425 Temp&Hum 5 Click
Mikroe MIKROE-3425 Temp&Hum 5 Click senses temperature and humidity and allows simple integration into any design. This Mikroe click comes with onboard Honeywell HIH6130 relative humidity and temperature sensor with I2C interface. The Temp&Hum 5 click features good reliability over time, high accuracy, low hysteresis, good linearity, and excellent repeatability. This click offers two ALERT lines for simplified firmware and multilayered protection against environmental hazards. Typical applications include battery operated weather stations, thermostats, humidistats, microenvironment centers, respiratory therapy applications, air conditioners, and HVAC systems.Features
- Temperature and humidity sensing
- Simple integration to any design
- High accuracy
- Onboard HIH6130 relative humidity and temperature sensor
- Good linearity
- Good reliability over time
- Long-term stability
- Excellent repeatability
- Two ALERT lines for simplified firmware
- Multilayered protection against environmental hazards
- I2C interface
- 3.3V or 5V input voltage
- 42.9mm x 25.4mm dimensions
Applications
- Battery operated weather stations
- Thermostats and humidistats
- Microenvironment centers
- Respiratory therapy applications
- Air conditioners
- HVAC systems
Temp&Hum 5 Click Overview
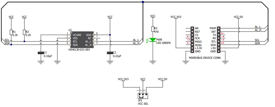
Temp&Hum 5 Click Schematic Diagram
Additional Resources
發佈日期: 2019-05-02
| 更新日期: 2023-09-29
