Monolithic Power Systems (MPS) EV3383-S-00A WLED Controller Evaluation Board
Monolithic Power Systems (MPS) EV3383-S-00A WLED Controller Evaluation Board is designed to demonstrate the capabilities of the MP3383, a step-up controller with four LED current channels. This board features a 6V to 33V input voltage range, 4LED strings, 400mA/channel maximum LED current, and maximum <80V output voltage. The protection features include Over-Voltage Protection (OVP), Over-Temperature Protection (OTP), short inductor, and diode protection. The MP3383 WLED controllers employ peak current control mode with a fixed Switching Frequency (fSW) that is configurable through an external setting resistor. Typical applications include desktop LCD flat-panel displays, all-in-one PCs, and 2D and 3D LCD TVs.Features
- 4-string, maximum 400mA/string WLED driver
- 6V to 33V input voltage (VIN) range
- 12V Gate Voltage (VGATE) (VIN > 13V)
- 80V absolute maximum rating for each string
- 1.8% current matching accuracy between each string
- 3% current accuracy
- Direct Pulse-Width Modulation (PWM) dimming
- Analog dimming using a PWM input
- Short inductor and diode protection
- Available in SOIC-16 and TSSOP-16EP packages
Applications
- Desktop LCD flat-panel displays
- All-in-one PCs
- 2D and 3D LCD TVs
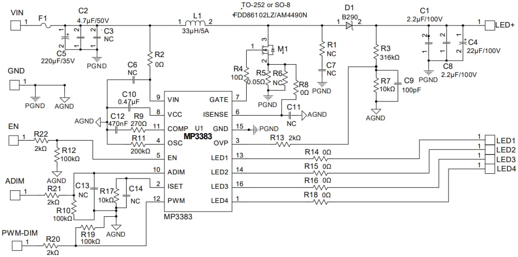
Schematic Diagram
發佈日期: 2024-10-30
| 更新日期: 2024-11-05
