Monolithic Power Systems (MPS) EVL3435-L-00A Evaluation Board
Monolithic Power Systems (MPS) EVL3435-L-00A Evaluation Board is designed to demonstrate the capabilities of the MP3435. The MP3435 is a 600kHz, fixed-frequency, high efficiency, fully integrated synchronous boost converter with 22V output voltage across a wide input supply range (3V to 20V). The MP3435 is housed in a low-profile QFN20 (3mm x 4mm) package.Features
- Wide 3V to 20V operating input range
- Up to 22V output voltage
- Integrated 10mΩ LS-FET and 15mΩ Synchronous HS-FET
- 19A Internal switch current limit or external configurable input current limit
- Input disconnect and output Short-Circuit Protection (SCP)
- External Soft Start (SS) and compensation
- Configurable UVLO and hysteresis
- <1µA Shutdown current
- Thermal Shutdown (TSD) at 150°C
- Available in a QFN-20 (3mm x 4mm) package
Applications
- Thunderbolt interfaces
- Notebooks and tablets
- BLUETOOTH® audio
- Power banks
- Fuel Cells
- Point-of-Sale (POS) systems
- Other electronic accessories
PCB Layout
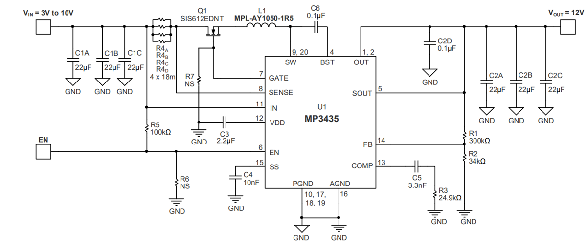
Schematic
發佈日期: 2022-08-09
| 更新日期: 2022-09-29
