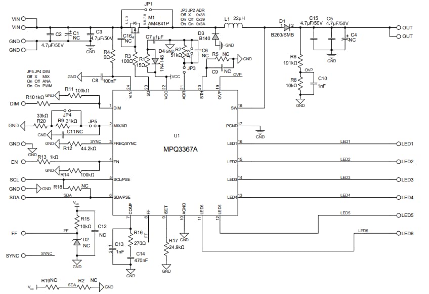
Monolithic Power Systems (MPS) EVQ3367A Evaluation Board
Monolithic Power Systems (MPS) EVQ3367A Evaluation Board is designed to demonstrate the capabilities of the MPQ3367A. The MPQ3367A is a step-up converter with a six-channel current source designed to drive white LED array drivers as backlighting for small and medium-sized LCD panels. This device features 6 channels with a maximum of 150mA per channel, internal 100mΩ, 50V MOSFET, and up to 2.2MHz configurable fSW. The EVQ3367A evaluation board is available in 63.5mm x 52.5mm (LXW) dimensions.Features
- 3.5V to 36V input voltage range
- 6 channels with a maximum of 150mA per channel
- Internal 100mΩ, 50V MOSFET
- Up to 2.2MHz configurable fSW
- External sync SW function
- Multi-dimming operation mode through PWM input:
- Direct PWM dimming
- Analog dimming
- Mix dimming with 25% or 12.5% transfer point
- 5000:1 dimming ratio in PWM dimming mode when fPWM ≤ 200Hz
- 200:1 dimming ratio at analog dimming through PWM dimming signal input
- Excellent EMI performance
- Frequency spread spectrum
- I2C Interface with 3 selectable IC addresses
- Phase shift function for PWM dimming
- 2.5% current matching
- Cycle-by-cycle current limit
- Disconnect VOUT from VIN
- LED current auto-decrement at high temperatures
- LED short/open protection, Over-Current Protection (OCP), Over-Temperature Protection (OTP), and inductor short Protection
- Programmable LED short and Over-Voltage Protection (OVP) Thresholds
- Fault indicator signal output
- Available in AEC-Q100 Grade 1
- 63.5mm x 52.5mm (LXW) dimensions
Applications
- Tablets
- Notebooks
- Automotive displays
Schematic Diagram
發佈日期: 2022-06-06
| 更新日期: 2022-06-14
