Monolithic Power Systems (MPS) EVQ4317-R-01A Evaluation Board
Monolithic Power Systems (MPS) EVQ4317-R-01A Evaluation Board is configured to evaluate the operation of the MPQ4317. The MPQ4317 synchronous step-down converters offer configurable frequency with integrated internal high-side and low-side power MOSFETs. The MPQ4317 features up to 7A of highly efficient output current (IOUT) with current mode control for fast loop response. The MPQ4317 converters support a wide 3.3V to 45V input voltage (VIN) range accommodating a variety of step-down applications in the automotive input environment.The EVQ4317-R-01A Evaluation Board is AEC-Q100 Grade 1 qualified. The MPQ4317 is fully assembled and tested, available in a QFN-20 (4mm x 4mm) wettable flank package.
Specifications
- 3.3V to 45V Input voltage (VIN) range
- 3.3V Output voltage (VOUT)
- 7A Maximum output current (IOUT)
- 88.8% Typical efficiency
410kHz Switching frequency (fSW)
Measurement Equipment Set-Up
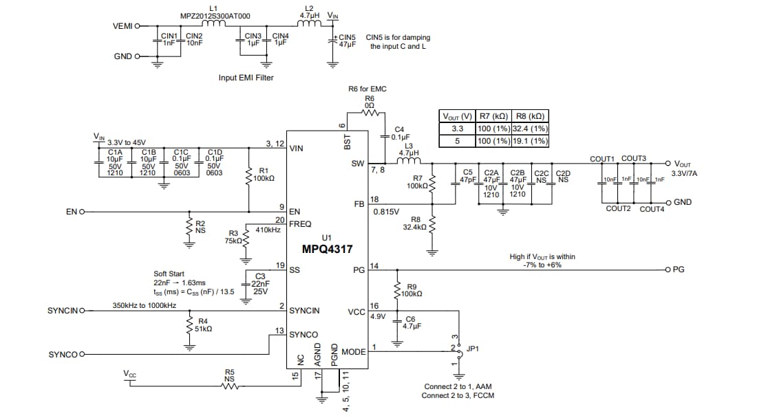
Schematic
發佈日期: 2022-10-24
| 更新日期: 2022-11-10
