Monolithic Power Systems (MPS) MP1476 Step-Down Converters
Monolithic Power Systems (MPS) MP1476 Step-Down Converters are designed to achieve 2A continuous output current with excellent load and line regulation. These Monolithic Power Systems MP1476 converters feature high-efficiency synchronous mode operation, fast load transient response, Power-Save Mode (PSM) at light load, and internal Soft Start (SS). The MP1476 step-down converters attain higher efficiency over the output current-load range by executing high-efficiency synchronous mode operation. The Constant-on-Time (COT) control operation provides an easy loop design, fast transient response, and tight output regulation.The MP1476 step-down converters consists of full protection features including Over-Current Protection (OCP), Short-Circuit Protection (SCP), thermal shutdown, and Under-Voltage Protection (UVP). Typical applications include security cameras, digital set-top boxes, flat-panel televisions, and monitors.
Features
- 4.2V to 18V wide operating input range
- 126mΩ/58mΩ low RDS(ON) internal power MOSFETs
- High-efficiency synchronous mode operation
- Fast load transient response
- Power-Save Mode (PSM) at light load
- 800kHz switching frequency
- OCP and hiccup
- Thermal shutdown
- Output adjustable from 0.8V
- SOT563 package
Applications
- Security cameras
- Digital set-top boxes
- Flat-panel televisions and monitors
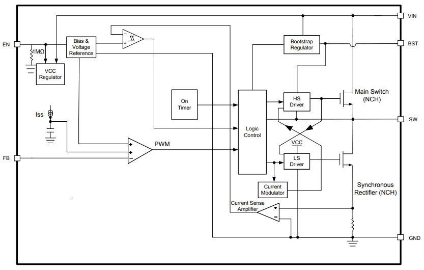
MP1476 Step-Down Converters Block Diagram
發佈日期: 2018-07-02
| 更新日期: 2023-01-12
