Monolithic Power Systems (MPS) MP2681 CV/CV Controller
Monolithic Power Systems MP2681 CV/CV Controller is designed as a highly integrated Li-Ion or Li-polymer switch mode battery charge controller with full protection and status indication. The device integrates a precision voltage reference and charge status indications suitable for AC adapter input and cradle charger applications. The MP2681 automatically detects the battery cell through a battery ID resistor and regulates the battery voltage according to the corresponding cell configurations: 3S1P, 3S2P, 4S1P, 4S2P, 5S1P and 5S2P. Then, the AC adapter output is automatically regulated according to the battery configuration chosen. In addition, if the battery pack does not have an ID resistor, the designer can configure the charge termination by setting a dedicated voltage to the ID pin according to the six pre-set VID values representing each battery configuration.The MP2681 charges the battery in three phases: pre-charge, constant current and constant voltage. Charge is terminated when the current reaches a minimum set level. An internal charge timer provides safety backup. The MP2681 provides a fixed pre-charge mode for deeply-discharged batteries and safety features that include battery temperature monitoring, NTC control, charge time-out and fault control.
Features
- Constant Voltage and Constant Current Control
- Pre-Charge Mode for Deeply-discharged Battery
- Automatic Battery Cell Detection
- Two 1MHz Bandwidth Operational Amplifiers Output Connected with OR Logic
- Wide Input Voltage Range: 4.5V to 30V
- Auto-Recharge
- Charge On/Off Control
- Programmable Internal Timer
- Battery Temperature Monitoring
- Charge Status Indication
- Power Line Fault Detection
- Over Temperature Protection
- 16-pin SOIC Package
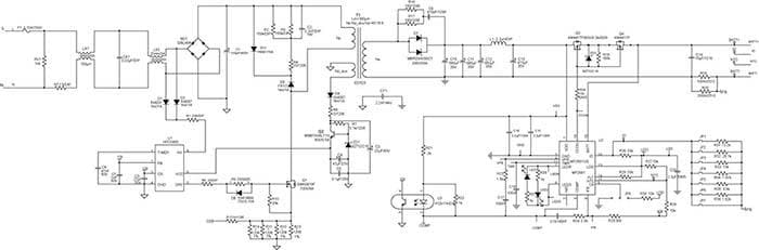
Typical Application
發佈日期: 2014-05-30
| 更新日期: 2020-12-11
