Monolithic Power Systems (MPS) MP3439 Dual-Phase Boost Converters

Monolithic Power Systems (MPS) MP3439 Dual-Phase Boost Converters are high-efficiency, synchronous, dual-phase boost converters with an output disconnect function. These devices adopt a Constant-on-time (COT) control topology to provide a fast transient response. The integrated P-channel synchronous MOSFETs boost efficiency and ensure the output is isolated from the input during shutdown, preventing unwanted current flow. The high-frequency dual-phase switching enables a compact power solution capable of delivering up to 3A load current (ILOAD) from a single-cell lithium battery. The MP3439 boost converters provide a 400kHz I2C interface that can configure the output voltage (VOUT), current limit, and light-load operation. 

The MP3439 dual-phase boost converters support Frequency Spread Spectrum (FSS) to improve EMI performance. These devices accommodate Over-Current Protection (OCP), Short-Circuit Protection (SCP), Over-Voltage Protection (OVP), and Over-Temperature Protection (OTP) protection features. The MP3439 converters are available in a WLCSP-20 (1.75mm x 2.10mm) package. Typical applications include battery-powered products, power banks and battery backup units, USB power supplies, and consumer electronic accessories.

Features

  • 2.7V to 5V input voltage (VIN) range
  • 5V to 5.5V I2C-configurable output voltage (VOUT) with 25mV resolution
  • 2.5A and 3.5A selectable switching valley current limit via the I2C
  • 23μA Quiescent current (IQ)
  • 1MHz and 2MHz selectable switching frequency (fSW)
  • Dual-phase boost switching with 180° shift
  • 24mΩ and 29mΩ internal FETs for each phase
  • Constant-On-Time (COT) control for fast transient response
  • Pulse-Skip Mode (PSM), Ultrasonic Mode (USM), and Forced Continuous Conduction Mode (FCCM) via the I2C or MODE pin setting
  • Frequency Spread Spectrum (FSS) for improved EMI
  • Over-Current Protection (OCP), Short-Circuit Protection (SCP), Over-Voltage Protection (OVP), and Over-Temperature Protection (OTP)
  • True VOUT disconnect function
  • Available in a WLCSP-20 (1.75mmx2.10mm) package
  • Optimized performance with MPS inductor MPL-AT series

Applications

  • Battery-powered products
  • Power banks and battery backup units
  • USB power supplies
  • Consumer electronic accessories

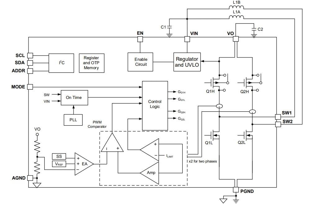
Functional Block Diagram

Block Diagram - Monolithic Power Systems (MPS) MP3439 Dual-Phase Boost Converters

Typical Application Circuit with Performance Graphs

Application Circuit Diagram - Monolithic Power Systems (MPS) MP3439 Dual-Phase Boost Converters
發佈日期: 2024-11-03 | 更新日期: 2024-11-08