Monolithic Power Systems (MPS) MP4658 4-String Return LED Drivers
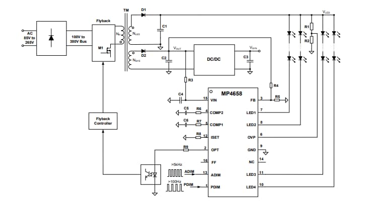
Monolithic Power Systems (MPS) MP4658 4-String Return LED Drivers with AC/DC Feedback are secondary-side LED drivers built for monitor and small-sized TV LED backlighting. The MP4658 controls the flyback power stage to regulate the LED current loop and the output supply voltage. The MP4658 integrates 4-string LED current balancing and is powered by a 6V to 36V input supply voltage (VIN). This supply voltage allows an output compensation signal to control the primary-side flyback (or other power stages) via an optocoupler to regulate the output voltage (VOUT).The MPS MP4658 4-String Return LED Drivers offers numerous smart protections to increase system reliability, including open LED protection, short LED string protection, LEDx short-to-ground protection, and FB over-voltage protection (OVP), open feedback protection, and thermal protection.
The MP4658 LED Drivers are delivered in a SOIC-16 package.
Features
- 6V to 36V Supply voltage (VIN)
- 80V/200mA, 4-String LED current balance
- Provides feedback for the previous power stage
- <2% LED Current accuracy
- 1.5% LED Current balance
- Low LEDx regulation voltage, high efficiency
- Analog and PWM dimming
- LED Open protection, LED short protection
- LEDx Pin Short-to-GND protection
- Over-Voltage Protection (OVP)
- Thermal protection
- Available in a SOIC-16 package
Applications
- LCD Monitor and TVs
- Desktop LCD flat panel displays
- Flat-panel video displays
Typical Application
發佈日期: 2022-06-21
| 更新日期: 2023-02-21
