Monolithic Power Systems (MPS) MP5026 Hot-Swap Intelli-Fuse Solutions
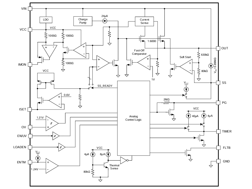
Monolithic Power Systems (MPS) MP5026 Hot-Swap Intelli-Fuse Solutions are created to protect circuitry on its output from transients on its input. Furthermore, the device protects its input from undesired shorts and transients from its output. The MP5026 can reach up to 20A of continuous output current (IOUT) per device at room temperature.The MPS MP5026 limits the inrush current to the load when a circuit card is inserted into a live backplane power source, limiting the power supply voltage drop. The MP5026 also limits the internal MOSFET current (IFET) by controlling the gate voltage (VGATE) via a low-power resistor connected between the ISET pin and ground and a soft-start ramp.
The MP5026 supplies a variety of fault protections, including over-current protection (OCP), short-circuit protection (SCP), overtemperature protection (OTP), damaged MOSFET detection, over-voltage protection (OVP), and under-voltage protection (UVP). The MP5026 is housed in an LGA-26 (4mm x 4mm) package.
Features
- 2.7V to 16V operating input voltage (VIN) range
- Up to 20A output current (IOUT)
- 2.8mΩ integrated power MOSFET
- ±1% IMON reporting accuracy
- Built-in MOSFET driver
- 3.3V Low-Dropout (LDO) output
- Built-in insertion delay
- Configurable Soft Start (SS)
- Power Good (PG) indication
- Fault Signal Output (FLTB)
- Integrated Current Sense with Sense Output (IMON)
- Configurable Over-Voltage Protection (OVP) threshold
- Configurable Over-Current (OC) limit
- Configurable Over-Current Protection (OCP) fault regulation time
- Output Short-Circuit Protection (SCP)
- Over-Temperature Protection (OTP)
- Latch-off protection mode
- Built-in fuse health detection
- Available in an LGA-26 (4mm x 4mm) package
Applications
- Hot swap
- PC cards
- Disk drives
- Servers
- Networking
- Laptops
Typical Application
Functional Block Diagram
Recommended PCB Layout
Typical Application Circuits
發佈日期: 2025-01-23
| 更新日期: 2025-02-07
