Monolithic Power Systems (MPS) MPM3814 Power Modules
Monolithic Power Systems (MPS) MPM3814 Power Modules are ultra-small, ultra-low-noise, and synchronous step-down power modules with an integrated inductor. These modules achieve up to 1A of continuous output current (IOUT) across a 2.75V to 6V input voltage (VIN) range, with excellent load and line regulation. The MPM3814 modules work in Advanced Asynchronous Modulation (AAM) mode at light-loads and can switch to Continuous Conduction Mode (CCM) at heavy-loads with small voltage ripple. These power management modules are used in low-voltage I/O system power, Low Dropout (LDO) replacements, power for portable products, and space-constrained applications.Features
- 2.75V to 6V wide operating input voltage (VIN) range
- Adjustable output voltage (VOUT) from 0.6V
- Up to 1A of continuous output current (IOUT)
- 100% duty cycle in dropout
- Up to 95% efficiency across a 3.3V to 2.5V range
- Advanced Asynchronous Modulation (AAM) mode
- Enable (EN) and Power Good (PG) for power sequencing
- Cycle-by-cycle Over-Current Protection (OCP)
- Short-Circuit Protection (SCP) with hiccup mode
- Only four required external components
- Available in an ECLGA-14 (2.5mm x 2.5mm x 1.2mm) package
Applications
- Low-voltage I/O system power
- Low-Dropout (LDO) replacements
- Power for portable products
- Storage including Solid-State Drives (SSDs) and Hard Disk Drives (HDDs)
- Space-constrained applications
Typical Application Circuit
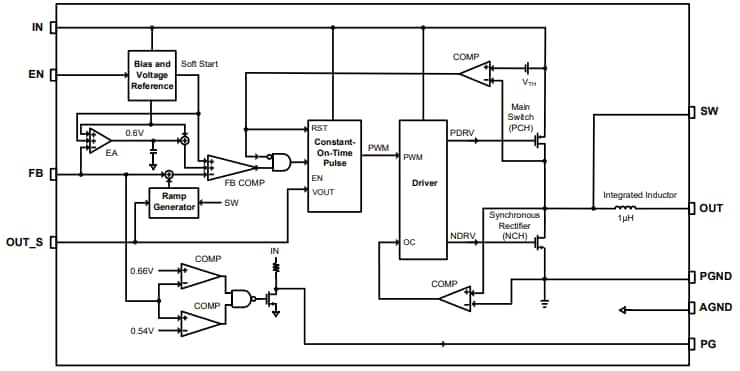
Block Diagram
發佈日期: 2024-11-25
| 更新日期: 2024-12-05
