Monolithic Power Systems (MPS) MPQ1918 Half-Bridge GaN/MOSFET Drivers
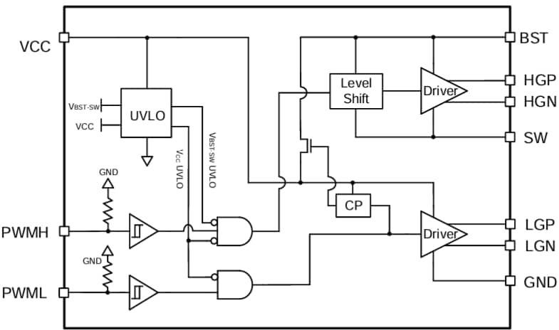
Monolithic Power Systems (MPS) MPQ1918 Half-Bridge GaN/MOSFET Drivers are designed to drive enhancement mode Gallium Nitride (GaN) FETs or N-channel MOSFETs with a low gate threshold voltage. These half-bridge drivers feature independent High-Side (HS) and Low-Side (LS) Pulse-Width Modulation (PWM) inputs. The MPQ1918 half-bridge drivers provide a bootstrap technique for the HS driver voltage to operate up to 100VDC. These drivers include a 3.7V to 5.5V (VCC) voltage range, 0.27Ω/1.2Ω pull-down/pull-up resistance, and separate gate outputs for adjustable turn-On and turn-Off capabilities. The MPQ1918 half-bridge drivers are AEC-Q100 Grade 1 qualified and available in an FCQFN-14 package. Typical applications include Half-bridge and full-bridge converters, audio class-D amplifiers, synchronous buck converters, and power modules.Features
- Independent High-Side (HS) and Low-Side (LS) TTL logic inputs
- HS floating biased voltage rail operates up to 100VDC
- Separate gate outputs for adjustable turn-On and turn-Off capabilities
- Internal bootstrap switch supply voltage clamping
- 3.7V to 5.5V VCC voltage range
- 0.27Ω/1.2Ω pull-down/pull-up resistance
- Fast propagation times
- Excellent propagation delay matching (typically 1.5ns)
- Available in an FCQFN-14 (3mm x 3mm) package with wettable flanks
- Available in AEC-Q100 Grade 1
Applications
- Half-bridge and full-bridge converters
- Audio class-D amplifiers
- Synchronous buck converters
- Power modules
Typical Application Circuit Diagram
Block Diagram
發佈日期: 2024-06-03
| 更新日期: 2024-07-31
