Monolithic Power Systems (MPS) MPQ6541/MPQ6541A-AEC1 Brushless DC Motor Drivers

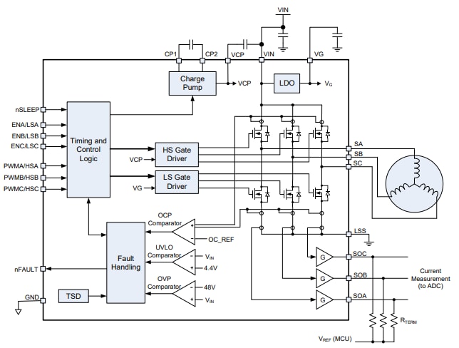
Monolithic Power Systems (MPS) MPQ6541/MPQ6541A-AEC1 Three-Phase Brushless DC (BLDC) Motor Drivers feature integrated half-bridges consisting of six N-channel power MOSFETs. These motor drivers integrate two gate drive power supplies, three current-sense amplifiers, and six pre-drivers. The MPQ6541/MPQ6541A motor drivers integrate separate High-Side (HS) and Low-Side (LS) inputs. These MPQ6541/MPQ6541A-AEC1 motor drivers integrate ENBL and Pulse-Width Modulation (PWM) inputs for each half-bridge. The MPQ6541/MPQ6541A-AEC1 motor drivers use an internal charge pump to generate the gate drive supply voltage for the high-side MOSFETs and a trickle charge circuit. These motor drivers are available in AEC-Q100 grade 1.

The MPQ6541-AEC1/MPQ6541A-AEC1 motor drivers feature automatic synchronous rectification, thermal shutdown protection, Over-Current Protection (OCP), and Under-Voltage Lockout (UVLO). These MPQ6541-AEC1/MPQ6541A-AEC1 motor drivers operate at a 4.75V to 40V supply voltage range, 8A continuous output current, and 2MHz switching frequency. The MPQ6541-AEC1/MPQ6541A-AEC1 motor drivers are used in Permanent Magnet Synchronous Motors (PMSMs).

Features

  • Three integrated half-bridge drivers
  • MPQ6541-AEC1: PWM and ENBL inputs
  • MPQ6541A-AEC1: HS and LS inputs
  • Internal charge pump supports 100% duty cycle operation
  • Automatic synchronous rectification
  • Under-Voltage Lockout (UVLO) and Over Voltage Protection (OVP)
  • Thermal shutdown protection
  • Over-Current Protection (OCP)
  • Integrated and bidirectional current-sense amplifiers
  • Available in a TQFN-26 (6mm x 6mm) package with wettable flank
  • Available in AEC-Q100 grade 1

Specifications

  • 4.75V to 40V supply voltage range
  • 8A continuous output current
  • 2MHz switching frequency
  • 5.84W continuous power dissipation
  • -40°C to 125°C operating junction temperature range
  • 4mA Quiescent current

Applications

  • Brushless DC (BLDC) motor drivers
  • Permanent Magnet Synchronous Motors (PMSMs)

Block Diagram

Block Diagram - Monolithic Power Systems (MPS) MPQ6541/MPQ6541A-AEC1 Brushless DC Motor Drivers

Application Circuit Diagram

Application Circuit Diagram - Monolithic Power Systems (MPS) MPQ6541/MPQ6541A-AEC1 Brushless DC Motor Drivers
發佈日期: 2024-01-18 | 更新日期: 2026-01-22