Monolithic Power Systems (MPS) MPQ6614-AEC1 H-Bridge DC Motor Drivers

Monolithic Power Systems (MPS) MPQ6614-AEC1 H-Bridge DC Motor Drivers comprise four N-channel power MOSFETs and are AEC-Q100 Grade 1 qualified. These DC motor drivers are designed to drive reversible motors. The MPQ6614-AEC1 motor drivers drive one DC motor, one winding of a stepper motor, or other loads. These DC motor drivers operate from 5V to 35V input voltage range and deliver up to 1.5A continuous output current, depending on thermal and PCB conditions. The MPQ6614-AEC1 motor drivers provide a Pulse-Width Modulation (PWM) input interface, which is compatible with industry-standard devices. These DC motor drivers feature Over Current Protection (OCP), Short-Circuit Protection (SCP), Under-Voltage Lockout(UVLO), and thermal shutdown.

The MPQ6614-AEC1 requires a minimal number of readily available, standard external components. These DC motor drivers are available
in a QFN-8 (2mm x 3mm) package with wettable flanks. Typical applications include solenoid drivers and brushed DC motor drivers.

Features

  • Internal full H-Bridge driver supports 100% duty cycle
  • Simple and versatile logic interfaces
  • Cycle-by-cycle current regulation/limit
  • Low standby circuit current
  • Over-Current Protection (OCP)
  • Thermal shutdown
  • Under-Voltage Lockout (UVLO)
  • Internal charge pump
  • Available in a QFN-8 (2mm x 3mm) package with wettable flanks
  • Available in AEC-Q100 Grade 1

Specifications

  • 5V to 35V input voltage range (VIN)
  • Low on-resistance:
    • 250mΩ High-Side (HS)
    • 190mΩ Low-Side (LS)
  • 1.5A continuous output current (IOUT)
  • 3.3V and 5V compatible logic supply
  • -40°C to 125°C operating temperature range

Applications

  • Solenoid drivers
  • Brushed DC motor drivers

Typical Application Circuit Diagram

Application Circuit Diagram - Monolithic Power Systems (MPS) MPQ6614-AEC1 H-Bridge DC Motor Drivers

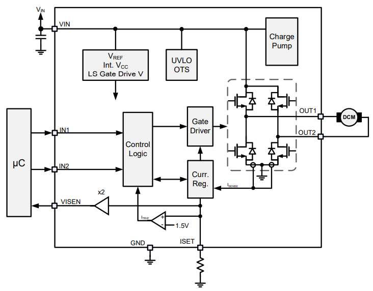
Block Diagram

Block Diagram - Monolithic Power Systems (MPS) MPQ6614-AEC1 H-Bridge DC Motor Drivers
發佈日期: 2024-03-11 | 更新日期: 2024-03-22