Monolithic Power Systems (MPS) MPQ6615-AEC1 H-Bridge DC Motor Drivers

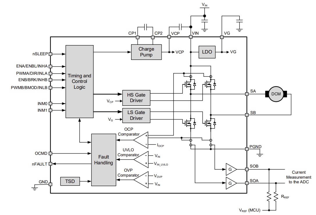
Monolithic Power Systems (MPS) MPQ6615-AEC1 H-Bridge DC Motor Drivers feature a 4.75V to 40V operating input voltage range and an internal charge pump. The H-bridge consists of four N-channel power MOSFETs, and the internal charge pump generates the gate driver supply voltages for the high-side MOSFETs. These DC motor drivers are available in AEC-Q100 Grade 1 and feature 11mΩ MOSFET ON resistance and 8A continuous output current (IOUT). The MPQ6615-AEC1 H-Bridge DC motor drivers offer Under-Voltage Lockout (UVLO) protection, Over-Voltage Protection (OVP), Over-Current Protection (OCP), and thermal shutdown. These DC motor drivers are available in a 6mm x 6mm TQFN-26 package. Typical applications include brushed DC motors, seat actuators, door locks, and latch motors.

Features

  • 4.75V to 40V operating input voltage (VIN) range
  • Internal full H-bridge driver supports 100% duty cycle
  • 8A continuous output current (IOUT)
  • 11mΩ MOSFET ON resistance
  • Internal charge pump
  • Under-Voltage Lockout (UVLO) Protection and Over-Voltage Protection (OVP)
  • Over-Current Protection (OCP)
  • Thermal shutdown
  • Integrated bidirectional current-sense amplifiers
  • Available in a TQFN-26 (6mm x 6mm) package with wettable flanks
  • Available in AEC-Q100 Grade 1

Applications

  • Brushed DC motors
  • Door lock and latch motors
  • Seat actuators

Block Diagram

Block Diagram - Monolithic Power Systems (MPS) MPQ6615-AEC1 H-Bridge DC Motor Drivers

Typical Application Circuit

Block Diagram - Monolithic Power Systems (MPS) MPQ6615-AEC1 H-Bridge DC Motor Drivers

Videos

發佈日期: 2024-05-13 | 更新日期: 2024-05-22