Monolithic Power Systems (MPS) MPQ8643 Synchronous Step-Down Converters
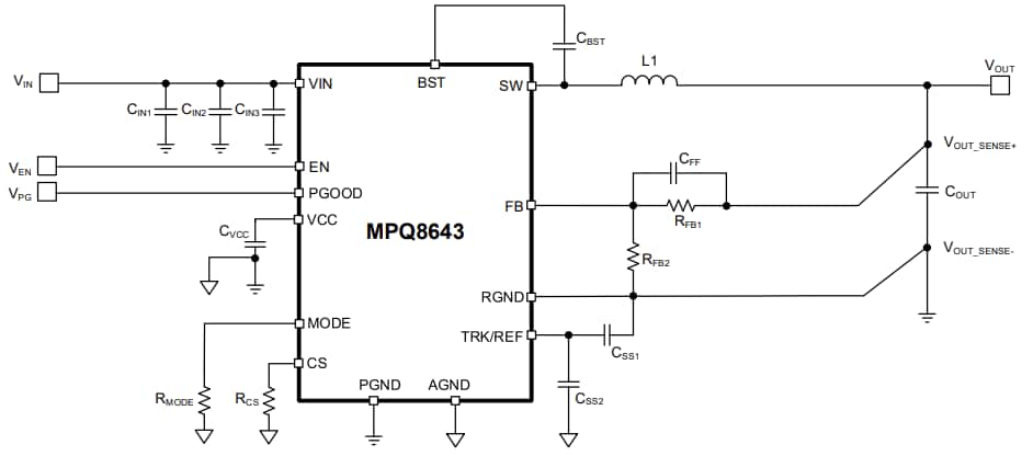
Monolithic Power Systems (MPS) MPQ8643 Synchronous Step-Down Converters are capable of achieving up to 20A of output current across a wide input voltage range. These step-down converters feature adjustable current limits and voltage tracking and operate at high frequencies across a wide IOUT load range. The MPQ8643 converters also feature internally compensated Constant-On-Time (COT) control that provides a fast transient response and eases loop stabilization. By configuring the MODE pin, the selectable switching frequency (FSW) can be set to 600kHz, 800kHz, or 1000kHz. This maintains a constant fSW, regardless of VIN and the output voltage (VOUT). These converters offer excellent load regulation, selectable Pulse-Skip Mode (PSM) or Forced Continuous Conduction Mode (FCCM), output voltage tracking and discharge, and differential output remote sense.The MPQ8643 converters also offer Over-Current Protection (OCP), Over-Voltage Protection (OVP), Under-Voltage Protection (UVP), and Over-Temperature Protection (OTP). These converters come in a 3mm x 4mm QFN-21 package. Applications include telecom and networking systems, base stations, 12V distribution power systems, general-purpose Point-of-Load (PoL), and high-end televisions.
Features
- Wide input voltage (VIN) range:
- 2.7V to 16V with external 3.3V bias
- 4V to 16V with internal bias or external 3.3V bias
- Differential output remote sense
- Configurable accurate current limit (ILIMIT)
- 20A output current (IOUT)
- Integrated low RDS(ON) power MOSFETs
- Proprietary switching loss reduction technique
- Adaptive Constant-On-Time (COT) control for ultra-fast transient response
- Stable with zero-ESR output capacitor
- Reference voltage (VREF) accuracy:
- 0.5% VREF accuracy from 0°C to 70°C
- 1% VREF accuracy from -40°C to 125°C
- Selectable Pulse-Skip Mode (PSM) or Forced Continuous Conduction Mode (FCCM)
- Excellent load regulation
- Output voltage tracking and discharge
- PGOOD clamped low during power failure
- Configurable Soft-Start Time (tSS) from 1ms
- Pre-bias start-up
- 600kHz, 800kHz, or 1000kHz selectable fSW
- Non-Latch OCP, UVP, UVLO, and thermal shutdown; OVP with latch-off mode
- Adjustable output from 0.6V to 90% of VIN (5.5V max)
- Available in a QFN-21 (3mm x 4mm) package
Applications
- Telecom and networking systems
- Servers, cloud computing, and storage
- Base stations
- General-purpose Point-of-Load (PoL)
- 12V distribution power systems
- High-end televisions
- Game consoles and graphic cards
Block Diagram
Typical Application Circuit
發佈日期: 2024-07-09
| 更新日期: 2024-08-08
