Monolithic Power Systems (MPS) MPQ9840 Step-Down Converters
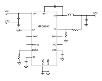
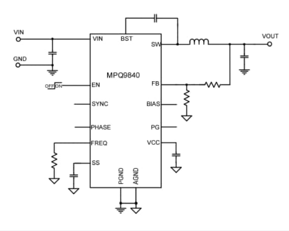
Monolithic Power Systems (MPS) MPQ9840 Step-Down Converters are high-frequency, step-down switch-mode synchronous converters with built-in power MOSFETs. These converters achieve 3.5A of continuous output current with excellent load and line regulation over 3.3V to 36V input supply range. The MPQ9840 step-down converters feature internal 125mΩ high-side and 55mΩ low-side MOSFET, and hiccup Over-Current Protection (OCP). These converters also feature a 2μA low shutdown supply current, 14μA no-load quiescent current, and 350kHz to 2.5MHz programmable switching frequency.The MPQ9840 step-down converters operate in a fixed-frequency, peak current-control mode to regulate the output voltage. These converters employ Advanced Asynchronous Mode (AAM) functionality to optimize efficiency during light-load or no-load conditions. The MPQ9840 step-down converters are ideal for automotive systems and industrial power systems applications.
Features
- Power Good (PG) output
- External Soft Start (SS)
- Hiccup Over-Current Protection (OCP)
- AEC-Q100 grade-1
- Available in a QFN-16 (3mmx4mm) package
Specifications
- 3.3V to 36V operating supply voltage range (VIN)
- -40°C to 125°C operating junction temperature (TJ)
- Internal 125mΩ high-side and 55mΩ low-side MOSFET
- 350kHz to 2.5MHz programmable switching frequency
- 2μA low shutdown supply current
- 14μA no-load quiescent current
- 3A reverse current limit
- 80ns minimum on-time
- 3.5% VCC load regulation (ICC=5mA)
Applications
- Automotive systems
- Industrial power systems
發佈日期: 2022-03-08
| 更新日期: 2022-05-12
