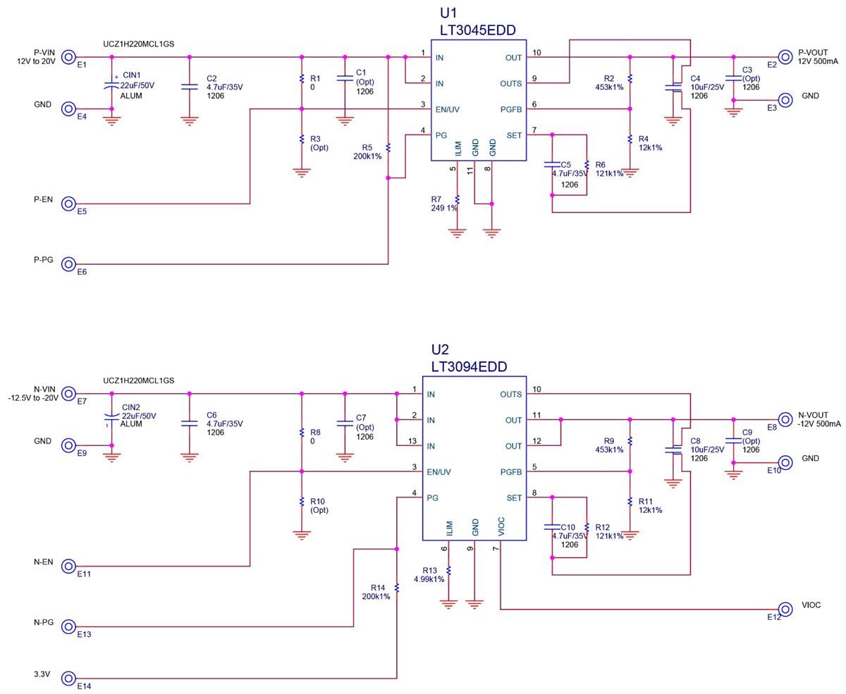
Mpression ALT304594PM12 Evaluation Board
Mpression ALT304594PM12 Evaluation Board is a low-noise reference board for audio equipment and small-signal sensor systems. This reference board is designed for high-precision and ultra-low-noise analog circuits. Mpression ALT304594PM12 Evaluation Board uses LT3045 for the positive side linear regulator and LT3094 for the negative side linear regulator. These regulators feature ultra-low-noise (0.8µVRMS at 10Hz to 100kHz) and an ultra-high power supply rejection ratio (PSRR) that is ideal for high-precision analog circuits.Features
- Low-noise reference board for audio equipment and small-signal sensor systems
- Designed for high-precision and ultra-low-noise analog circuits
- Uses LT3045 for positive side linear regulator and LT3094 for negative side linear regulator
Specifications
- 12.5V to 20V / -20V to -12.5V input voltage range
- ±12V output voltage
- 500mA maximum output current
Kit Contents
- Low-noise ±12V output LDO power supply
- Resistor
- LT3045 and LT3094 linear regulator ICs
- Capacitor
Schematic Diagram
發佈日期: 2020-05-31
| 更新日期: 2024-08-23
