Nexperia NEVB-NXU0x04UL Evaluation Boards

Nexperia NEVB-NXU0x04UL Evaluation Boards are two-layer printed circuit boards (PCBs) containing the NXU0x04 Dual-Supply Voltage-Level Translating Buffers. The boards simulate the Nexperia NXU0x04 devices used in a system by incorporating series resistors and parallel loads on each input/output line. Output enable (OE) is selected with a jumper to pull up to either the VCCA or VCCB supply rail. Each input features a Schmitt trigger to accommodate slow/noisy input signals, and a 6.5MΩ pull-down accommodates floating input signals.

Features

  • Contains the NXU0x04 dual supply level shifting device
  • Simulates the device being used in a system by incorporating series resistors and parallel loads on each input/output line
  • Each input features a to accommodate:
    • Schmitt trigger for slow or noisy input signals
    • 6.5MΩ pull-down for floating input signals
  • Output enable (OE) is selected with a jumper to pull up to either VCCA or VCCB supply rail
  • Supports
    • NEVB-NXU0104UL for GPIO interfaces
    • NEVB-NXU0204UL for 4-wire UART interfaces
    • NEVB-NXU0304UL for SPI interfaces

Applications

  • General purpose I/O level translation
  • Supports push-pull voltage translation as UART, SPI, and JTAG protocols
  • Noisy environments or slow input signals
  • Consumer

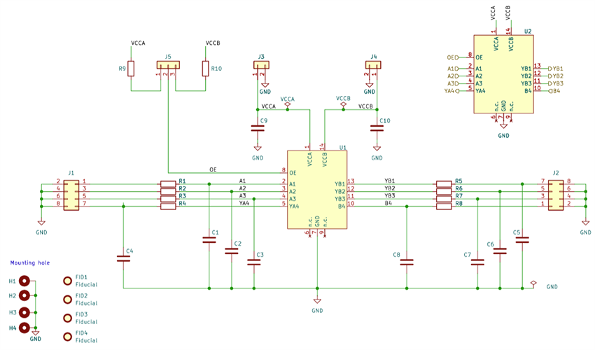
NEVB-NXU0104UL EVB Schematic

Schematic - Nexperia NEVB-NXU0x04UL Evaluation Boards

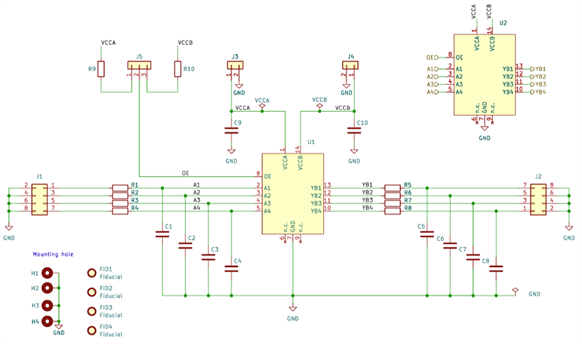
NEVB-NXU0204UL EVB Schematic

Schematic - Nexperia NEVB-NXU0x04UL Evaluation Boards

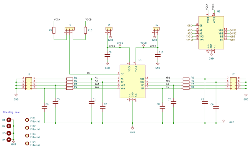
NEVB-NXU0304UL EVB Schematic

Schematic - Nexperia NEVB-NXU0x04UL Evaluation Boards
發佈日期: 2024-10-17 | 更新日期: 2025-11-20