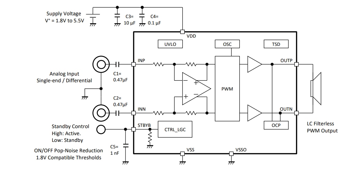
The Nisshinbo NJU8759A Filterless Class-D Amplifier offers class-D operation with a high output capability of 1.7W output (8Ω load) and 3.0W output (4Ω load). The BTL output configuration can reduce the coupling capacitor, and the output LC filterless architecture reduces external parts and PCB size.
The NJU8759A is available in an 8-pin HSOP8 1.45mm x 1.45mm wafer-level package with exposed pads for heat dissipation.
Features
- Supply voltage 1.8V to 5.5V
- High power (V+ = 5V, THD+N = 10%)
- RL = 8Ω 1.7W
- RL = 4Ω 3.0W
- Output LC filterless
- Built-in pop noise reduction (turn on / turn off)
- Analog differential input / PWM output
- Low supply current (V+ = 3.6V) 2.7mA - standby current 1μA max.
- Overcurrent protection circuit
- Thermal shutdown circuit
- Under Voltage Lock Out circuit (UVLO)
- Package HSOP8
Applications
- Security equipment
- Portable equipment
- Portable audio
Application Circuit
發佈日期: 2021-04-19
| 更新日期: 2024-03-07

