NXP Semiconductors TEA173x / TEA175x GreenChip SMPS IC
NXP Semiconductors TEA173x和TEA175x是GreenChip III開關模式電源(SMPS)連接器IC,支持提供高效率及可靠電源。NXP TEA175x為GreenChip III第三代SMPS控制器IC,它結合了功率係數修正控制器及返馳控制器。這些特別的內建綠色功能於所有功率水平提供高效率。TEA175x SMPS控制器IC用於高達250W的功率要求。NXP Semiconductors TEA173x GreenChip SMPS控制器IC專用於反馳式拓樸,並在峰值電流及頻率控制模式下運行。TEA173x IC包括過電保護(OPP)。這允許控制器可於限定時間內在過電力情況下運行。TEA173x用於高達75W的功率需求。特點
- SMPS controller IC enabling low-cost applications
- Large input voltage range (12V to 30V)
- Integrated OverVoltage Protection on pin VCC
- Very low supply current during start-up and restart (10μA typical)
- Low start-up voltage (13.2V typical)
- Low supply current during normal operation (0.55mA typical no load)
- Overpower or high/low line compensation
- Adjustable overpower time-out
- Adjustable overpower restart timer
- Fixed switching frequency with frequency jitter to reduce EMI
- Frequency reduction at medium power operation to maintain high efficiency
- Frequency reduction with fixed minimum peak current at low power operation to maintain high efficiency at low output power levels
- Frequency increase at peak power operation
- Slope compensation for CCM operation
- Low and adjustable OverCurrent Protection (OCP) trip level
- Adjustable soft start
- Two protection inputs (e.g. for input UVP and OTP)
- IC overtemperature protection
應用
- Other Applications requiring efficient and cost-effective power supply solutions
- Notebook Adapters
影片
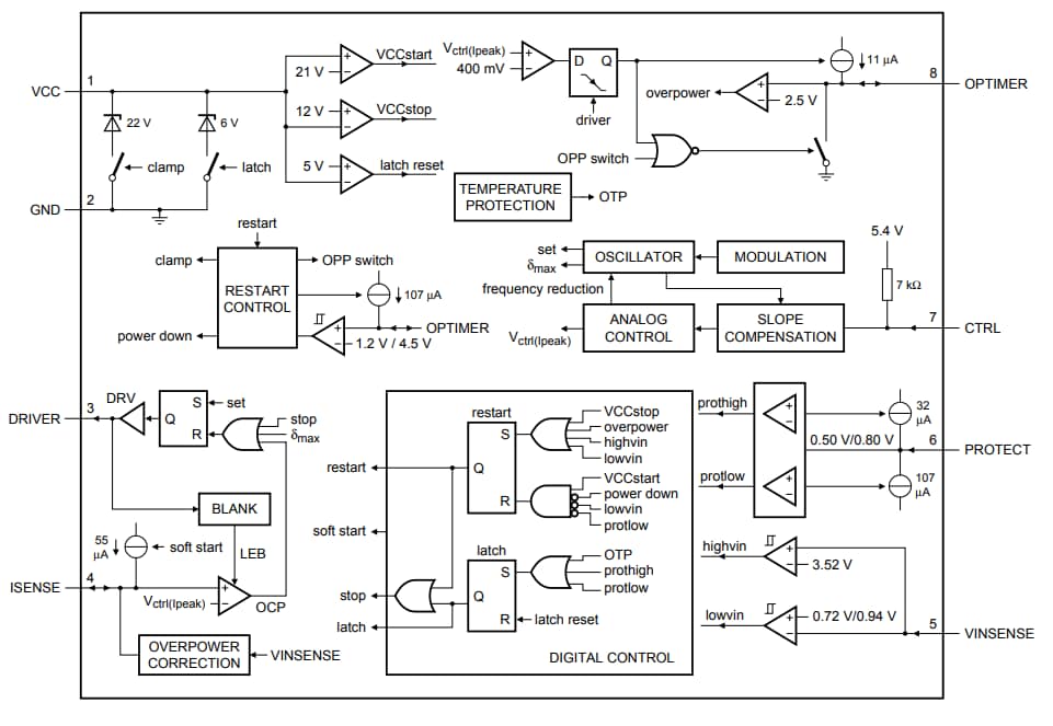
Block Diagram
View Results ( 2 ) Page
| 零件編號 | 規格書 | 封裝/外殼 | 輸出電壓 | 交換頻率 |
|---|---|---|---|---|
| TEA1738LT/N1,118 | ![]() |
SO-8 | 10.5 V | 26.5 kHz to 78 kHz |
| TEA1738T/N1,118 | ![]() |
發佈日期: 2011-06-01
| 更新日期: 2022-03-11

