onsemi NCP10970BGEVB Evaluation Board
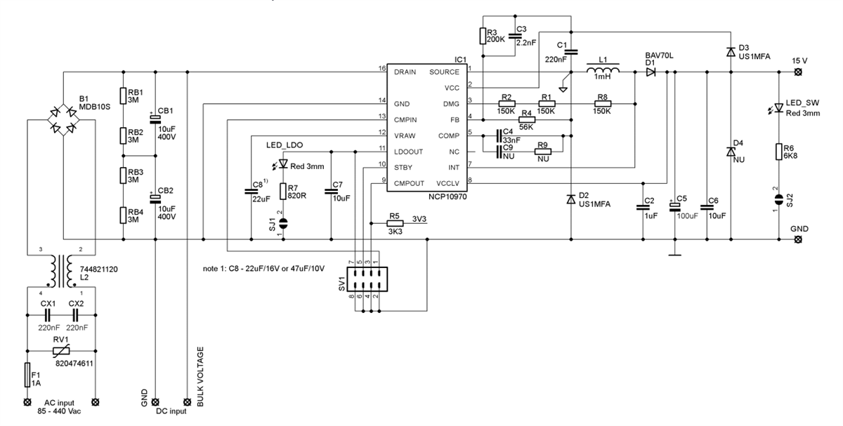
onsemi NCP10970BGEVB Evaluation Board offers a non-isolated buck topology converter that provides adjustable output voltage up to 16V and fixed linear output voltage 5V. The Evaluation Board is ready for DC input voltage up to 620V, and the input voltage range is from ~30Vrms up to 440Vrms.The board's nominal output current is 150mA and is divided between switcher output and LDO output, i.e., when LDO provides 100mA of output current, there is 50mA on switcher output.
The NCP10970B1 power management IC in the SOIC-16 package combines an HV switcher, LDO, internal circuitry for creating the input voltage for LDO effectively, and internal comparator circuitry. The switcher works in a DCM mode for better efficiency, EMI, and surge robustness. The device is equipped with a skip mode operation to ensure low no-load standby power and good efficiency at a light load.
Features
- Wide input voltage range up to 440Vrms
- Adjustable output voltage up to 16V
- Fixed linear output voltage 5V
- High efficiency
- Complies with CoC5 Tier2
- Low EMI emissions
- Over-current protection
- Over-voltage protection
- Internal TSD protection
- Integrated comparator
Additional Resources
Schematic
Front & Back View
發佈日期: 2021-03-03
| 更新日期: 2022-03-11
