onsemi NCV5974x LDO Voltage Regulators
onsemi NCV5974x LDO Voltage Regulators are dual rail, very low dropout linear regulators with programmable Soft-Start and offer an output current in excess of 3A. These regulators contain an adjustable output voltage version with output voltage down to 0.8V. The NCV5974 regulators support internal protection features such as built-in thermal shutdown and output current limiting protection. These regulators also offer user-programmable Soft-Start and power-good pins. The NCV567x regulators are available in two variants such as the NCV56744 which provides a 115mV dropout voltage and the NCV56749 which offers a 120mV dropout voltage. Typical applications include switching power supply post-regulation, automotive, telecom, and industrial equipment Point-of-Load regulation.Features
- User-programmable soft-start
- Open drain power good output
- Transient response
- NCV59744: Excellent
- NCV59749: Fast
- Current limit and thermal shutdown protection
- AEC-Q100 qualified, PPAP-capable, and Pb-free
Applications
- Automotive and industrial equipment point of load regulation
- FPGA, DSP, and logic power supplies
- Switching power supply post-regulation
- NCV59744
- Telecom
- Applications with specific start-up time or sequencing requirements
- Consumer applications for NCV59749
Specifications
- Output current excess of 3V
- 0.8V to 5.5V VIN range
- VBIAS range
- 2.2V to 5.5V for NCV59744
- 2.7V to 5.5V for NCV59749
- 0.8V to 3.6V output voltage range
- Dropout voltage at 3A
- 115mV for NCV59744
- 120mV for NCV59749
Typical Application Schematic
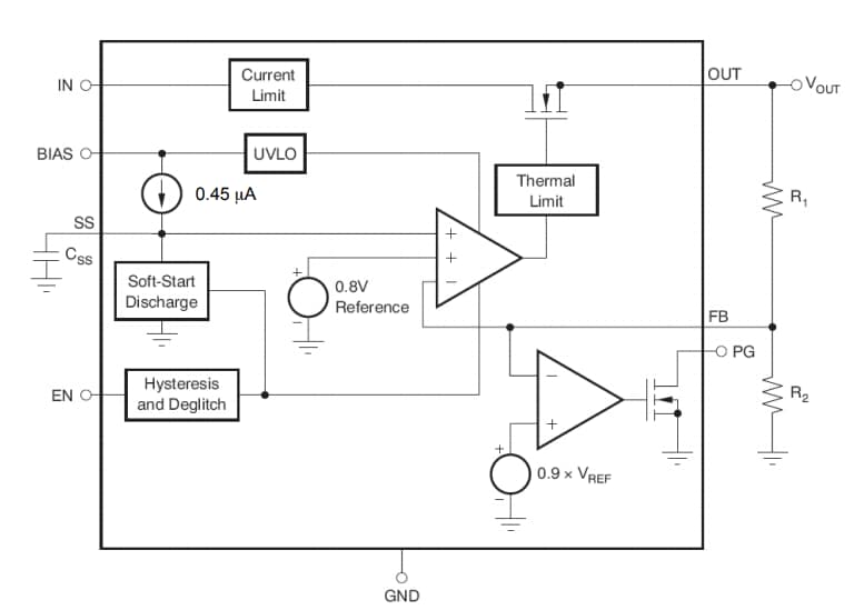
Block Diagram
發佈日期: 2019-07-17
| 更新日期: 2024-02-06
