onsemi NCV734x Low Power CAN Transceivers

onsemi NCV7343 and NCV7344 Low Power Control Area Network (CAN) Transceivers are the interfaces between a CAN protocol controller and a physical bus. These CAN interface transceivers offer differential transmit capability to the bus and differential receive capability to the CAN controller. The NCV7343 and NCV7344 transceivers feature additional timing parameters to ensure communications at data rates beyond 1Mbps to cope with CAN flexible data rate requirements. Typical applications include automotive and industrial networks.

The onsemi NCV7343 and NCV7344 CAN Transceivers are housed in compact SOIC-8 and DFN-8 packages, ideal for space-constrained applications. These devices are AEC-Q100 qualified and PPAP-capable for use in automotive applications.

Features

  • Compatible with ISO 11898-2:2016
  • Specification for loop delay symmetry up to 5Mbps
  • VIO pin on NCV7344-3 version allowing direct interfacing with 3V to 5V microcontrollers
  • Very low current standby mode with wake-up via the bus
  • Low electromagnetic emission (EME) and high electromagnetic immunity
  • Very low EME without a common-mode (CM) choke
  • No disturbance of the bus lines with an unpowered node
  • Transmit data (TxD) dominant timeout function
  • Chip behaves predictably under all supply conditions
  • Very high ESD robustness of bus pins and >8kV system ESD pulses
  • Thermal protection
  • Bus pins are short circuit proof to supply voltage and ground
  • Bus pins protected against transients in an automotive environment
  • Pb-free devices

Applications

  • Automotive
  • Industrial networks

Datasheets

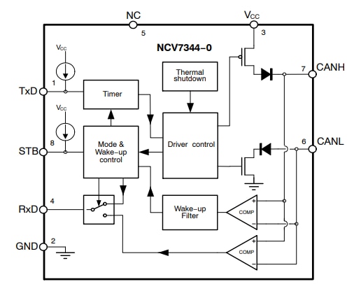
Block Diagrams

發佈日期: 2019-07-05 | 更新日期: 2026-01-07