onsemi FDMF8811 Bridge Power Stage Module
onsemi FDMF8811 Bridge Power Stage (BPS) Module is fully optimized for high current DC-DC switching applications. This 100V compact BPS module integrates a driver IC, two power MOSFETs, and a bootstrap diode. The driver IC of this module enhances the performance with low delay time and matched PWM input propagation delays. The onsemi FDMF8811 uses high-performance PowerTrench™ MOSFET technology that reduces switch ringing in converter applications. This BPS module is available in a 6mm x 7mm PQFN package. The PQFN packaging offers low package resistance to improve the part's current handling capability and performance.
Features
- 6mm x 7mm compact size PQFN packaging
- 20A high current handling
- > 97% system efficiency at 600W full-bridge applications PSRR value
- 8V to 14V wide driver power supply range
- Short PWM propagation delays
- 3.3V/TTL compatible input thresholds
- Integrated 100V half-bridge gate driver with 1Ω bootstrap diode
- Low inductance and low resistance packaging for minimal operating lower losses
- 100V PowerTrench® MOSFETs for clean switching waveforms
Applications
- Telecom half or full-bridge DC-DC converters
- Two-switch forward converters
- Intermediate bus converters
- Brick converters
- High-current DC-DC Point of Load (POL) converters
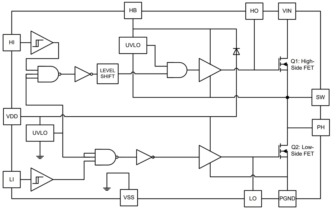
Simplified Block Diagram
發佈日期: 2017-04-04
| 更新日期: 2025-12-12
