onsemi NCP1345 準諧振反激控制器提供精確、基於初級側的輸出電流限制電路,無論編程的輸出電壓或銘牌輸出功率如何,都能實現恆定的輸出電流限制。
NCP1345 支援多種關鍵保護選項,包括內部掉電檢測、無論輸入電壓如何的最大輸出電流限制,以及通過專用引腳實現的鎖存過壓和 NTC 就緒過熱保護。此外,線路移除檢測會在線路移除時對 X2 電容器安全放電,從而實現轉換器的耐用性。
特點
- 具有欠壓檢測功能的整合高壓啟動電路
- 整合 X2 電容器放電能力
- 從 8V 至 38V 的寬 VCCL 範圍
- 150V VCCH 用於連接高壓輔助繞組的引腳
- 36.5V VCC 過壓保護
- 基於初級側的恆定輸出電流限制
- 繞組短路檢測異常過流故障保護
- 內部溫度關閉
- 帶谷值鎖定的谷值切換操作,可實現無噪音運行
- 快速頻率折返可快速降低開關頻率
- 帶輸出電壓補償的跳過模式
- 最低空載功耗
- 頻率抖動可降低 EMI 特徵
- 閉鎖或自動恢復過載保護
- 可調過功率保護
- 固定/可調最大頻率箝位
- 用於嚴重故障情況的故障引腳,NTC 兼容 OTP
框圖
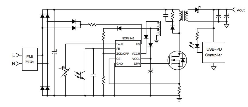
標準應用電路
發佈日期: 2022-08-22
| 更新日期: 2023-04-20

