onsemi NCP3286 Stackable Synchronous Buck Regulator
onsemi NCP3286 Stackable Synchronous Buck Regulator is a highly efficient buck regulator with a PMBus interface and supports up to 40A continuous load currents. This NCP3286 buck regulator utilizes fixed-frequency current-mode control to provide accurate voltage regulation and fast transient response. The stackable buck regulator achieves higher output by 2, 3, or 4 parallel NCP3286 devices operating as an interleaved multi-phase buck regulator. This NCP3286 regulator operates from 3V to 18V input voltage range. Typical applications include telecom digital baseband, radio units, routers and switches, high-density power solutions, DC/DC modules, servers, desktop computers, notebooks, and gaming.Features
- 3VIN to 18VIN input voltage range
- 0.5VOUT to 5.5VOUT output voltage range
- 40A continuous output current
- Programmable fixed frequency current mode control
- Integrated 5V Low Dropout (LDO) or external supply
- Enable with programmable VIN Under Voltage Lock Out (UVLO)
- Programmable boot-up voltage and soft start
- Pre-bias start-up
- Programmable current limit
- Power good indicator
- Selectable protection mode (latch-off or hiccup)
- Under-voltage and over-voltage protection
- Output discharge in shutdown
- 150°C operating junction temperature
Applications
- Telecom digital baseband and radio unit
- Routers and switches
- Server, desktop computers, notebooks, and gaming
- High-density power solutions
- DC/DC modules
- General purpose POL regulator
Application Circuit for Single Input Supply (LDO Enabled)
Application Circuit with External 5V VCC Supply (LDO Disabled)
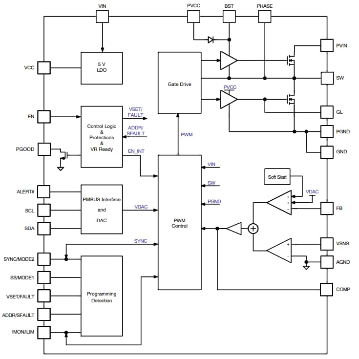
Block Diagram
發佈日期: 2023-11-22
| 更新日期: 2023-12-12
