onsemi NCP702 200mA LDO Linear Voltage Regulator
onsemi NCP702 200mA LDO linear voltage regulator provides a stable, accurate voltage with ultra-low noise and high power supply rejection ratio (PSRR), making it suitable for RF applications. This module requires no additional noise bypass capacitor to achieve ultra-low noise performance and employs an adaptive ground current feature for ultra-low ground current consumption during light-load conditions. The onsemi NCP702 series features an operating input voltage range of 2.0V to 5.5V and an ultra-low quiescent current of 10µA typical.Features
- Operating Input Voltage Range: 2.0V to 5.5V
- Output Voltage Trimming Step: 2.5mV
- Ultra-Low Quiescent Current of Typ. 10µA
- Ultra-Low Noise: 11µVRMS from 100Hz to 100kHz
- Low Dropout: 140mV Typical at 200mA
- ±2% Accuracy Over Full Load/Line/Temperature
- High PSRR: 68dB at 1kHz
- Thermal Shutdown and Current Limit Protections
- Internal Soft-Start to Limit the Turn-On Inrush Current
- Stable with a 1µF Ceramic Output Capacitor
- Active Output Discharge for Fast Output Turn-Off
- Lead free
Applications
- Portable medical equipment
- Mobile phones
- GPS
- Wireless handsets
- Wireless LAN
- BLUETOOTH®
- Zigbee®
- Battery-powered devices
Typical Application Schematic
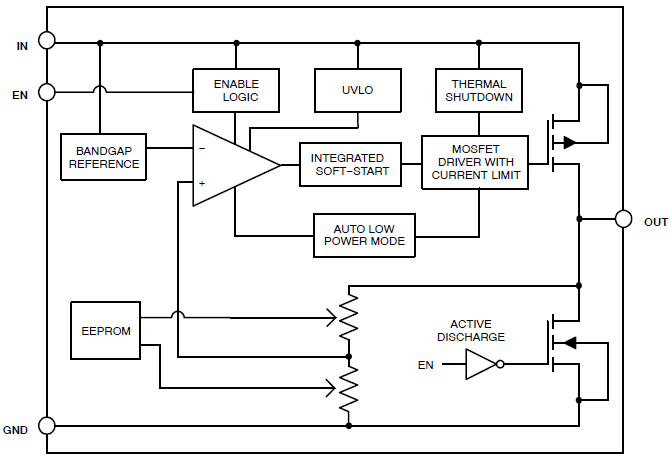
Block Diagram
發佈日期: 2012-07-31
| 更新日期: 2025-05-27
