onsemi NCV84045 Protected MOSFETs
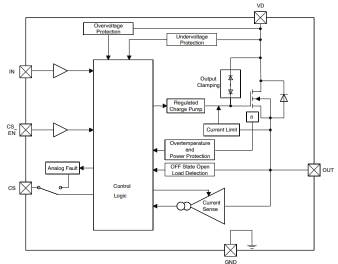
onsemi NCV84045 Protected MOSFETs are fully protected single-channel high-side drivers that switch loads. The onsemi devices can switch loads like bulbs, solenoids, and other actuators. The device has advanced protection features like active inrush current management, over−temperature shutdown with automatic restart, and an overvoltage active clamp. A dedicated Current Sense pin provides precision analog current monitoring of the output and fault indication of short to VD, short circuit to ground, and OFF state open load detection. An active high Current Sense Enable pin enables all diagnostic and current sense features.Features
- Short circuit protection with inrush current management
- CMOS (3V/5V) compatible control input
- Very low standby current
- Very low current sense leakage
- Proportional load current sense
- Current sense enable
- Off-state open load detection
- Output short to VD detection
- Overload and short-to-ground indication
- Thermal shutdown with automatic restart
- Undervoltage shutdown
- Integrated clamp for inductive switching
- Loss of ground and loss of VD protection
- ESD protection
- Reverse battery protection with external components
- NCV prefix for automotive and other applications requiring unique site and control change requirements; AEC−Q100 Grade 1 qualified and PPAP capable
- This device is Pb-free
Applications
- Switch a variety of resistive, inductive, and capacitive loads
- Can replace electromechanical relays and discrete circuits
- Automotive/Industrial
Block Diagram
發佈日期: 2022-11-14
| 更新日期: 2022-11-23
