特點
- 具有浪湧電流管理的短路保護
- CMOS (3V/5V) 兼容控制輸入
- 非常低的待機電流
- 極低的電流檢測洩漏
- 比例負載電流檢測
- 電流檢測使能
- 斷態開路負載檢測
- 輸出對VD 短路檢測
- 過載和接地短路指示
- 熱關機並自動重啟
- 欠壓關斷
- 用於電感開關的整合箝位
- 失去接地並失去VD 保護
- 靜電放電保護
- 電池反接保護
- AEC−Q100 合格
- 無鉛裝置
應用
- 切換各種電阻性、電感性和電容性負載
- 可替代機電繼電器和分立電路
- 汽車/工業
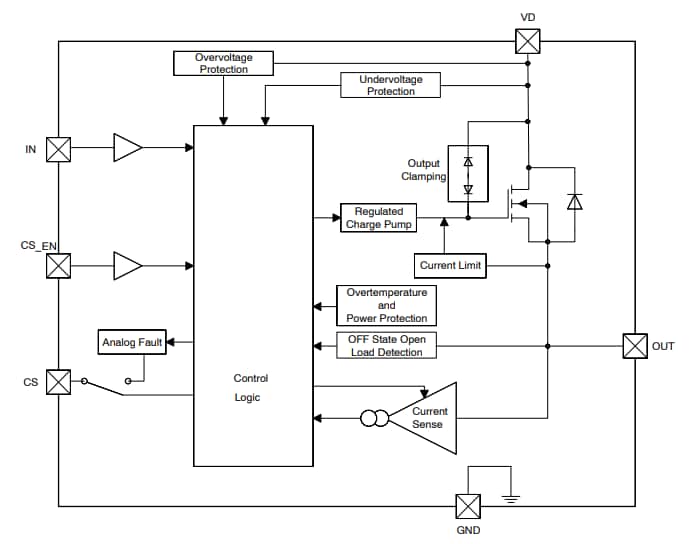
框圖
電壓和電流法則
發佈日期: 2023-01-30
| 更新日期: 2023-02-07

