onsemi NFVA25012NP2T Intelligent Power Module
onsemi NFVA25012NP2T Intelligent Power Module (IPM) integrates the optimized gate drive of the built-in IGBTs to minimize EMI and losses. This module provides a fully-featured, high-performance inverter output stage for hybrid and electric vehicles. onsemi NFVA25012NP2T IPM includes multiple on-module protection, including undervoltage lockouts, overcurrent shutdown, thermal monitoring of drive IC, and fault reporting. This module features low-loss short-circuit rated IGBTs and achieves low thermal resistance using AlN DBC substrate. The NFVA25012NP2T IPM also includes separate open-emitter pins from low-side IGBTs for three-phase current sensing.The NFVA22512NP2T IPM features outstanding ruggedness, an extra-long lifetime, and adjustable over-current protection via integrated sense-IGBTs. This module operates over a 300V to 88V supply voltage range and a -40°C to +150°C junction temperature range. It is ideal for climate control E-compressors, high-voltage (HV) oil/water pumps, HV supercharged, and motion control.
Features
- Automotive SPM® in 34-pin DIP package
- AEC and AQG324 qualified and PPAP capable
- 3-phase IGBT inverter with integral gate drivers and protection
- Low-loss and short circuit-rated IGBTs
- Very low thermal resistance using AlN DBC substrate
- Built-in bootstrap diodes and dedicated vs pins simplify PCB layout
- Separate open emitter pins from low-side IGBTs for three−phase current sensing
- Single-grounded power supply
- Built-in NTC thermistor for temperature monitoring and management
- Adjustable overcurrent protection via integrated sense IGBTs
- Lead-free device
Applications
- Automotive high-voltage auxiliary motors
- Climate E-compressors
- Oil/water pumps
- Super/turbochargers
- Variety fans
- Industrial motor control
Specifications
- 2500Vrms isolation rating
- 300V to 800V supply voltage range
- -40°C to +150°C junction temperature range
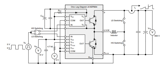
Circuit Diagram
Additional Resources
發佈日期: 2020-06-01
| 更新日期: 2024-06-06
