Power Integrations LinkSwitch-TNZ離線轉換開關IC
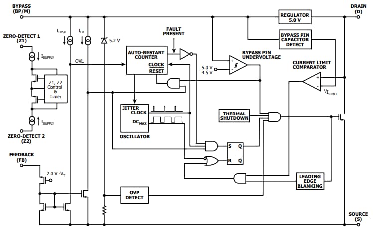
Power Integrations LinkSwitch-TNZ離線轉換開關IC設計用於提供無損零交叉訊號生成,並支援降壓、升降壓和返馳式拓撲結構。這些IC較分離式架構提供更多設計靈活性,可將組件數量減少40%或更高。LinkSwitch-TNZ IC具有軟啟動、自動重啟、輸出過電壓保護(OVP)、線路輸入過電壓保護(OVL)及滯後過熱保護(OTP)功能。這些IC採用725V功率MOSFET、振盪器、高電壓開關電流源、頻率抖動、滯後熱關機及輸入/輸出過電壓保護電路。LinkSwitch-TNZ IC在待機情況下僅消耗不到100µA電流,從而使電源設計符合全球空載和待機規定。這些IC可用於家居和建築自動化、調光器、開關和感測器(帶有/不帶中性導線)、家用電器和物聯網/工業控制等應用。特點
- 無損零交叉訊號生成
- 支援降壓、升降壓和返馳式拓撲
- 可跨線路和負載實現±3%的調節
- 66kHz運行,具有精確電流限制
- 頻率抖動可降低EMI濾波器複雜性
- 軟啟動可限制啟動時的系統組件壓力
- 出現短路和開迴路故障時可自動重啟
- 輸出過電壓保護(OVP)
- 線路輸入過電壓保護(OVL)
- 滯後過熱保護(OTP)
- 開/關控制可在寬負載範圍內提供恆定效率
規格
- 輔助電源供應:
- 電源:
- 575mA降壓
- 12W返馳式
- 低於20mW的無負載功率
- 低於150µA的洩漏,將照明應用中的閃爍降至最低
- 電源:
- 額定725V MOSFET,具有卓越浪湧耐受性能
- 低於100µA IC待機電源電流
- 具有外部偏置的低於30mW無負載消耗
應用
- 家庭及建築自動化
- 調光器
- 開關和感測器(帶有/不帶中性導線)
- 家用電器
- 物聯網及工業控制
功能方塊圖
典型應用框圖
無負載功耗
發佈日期: 2021-06-23
| 更新日期: 2023-05-24
