Cosel DCS DC-DC Converters

Cosel DCS DC-DC Converters offer a 1200W to 1404W output power range, up to 95% efficiency, and dimensions of 116.8mm x 12.7mm x 61mm. These converters provide constant current regulation, parallel operation, an optional built-in O-ring MOSFET, and various built-in protections, including overcurrent, overvoltage, and thermal protection. Flexible voltage settings are enabled due to the wide output voltage range, and the output voltage can be varied to near 0V. Cosel DCS DC-DC Converters are suitable for various distributed power systems.

Features

  • Constant current regulation
  • Flexible voltage settings
  • Wide output voltage range
  • Output voltage can be varied to near 0V
  • Parallel operation
  • Remote on/off
  • Built-in protections
    • Overcurrent
    • Overvoltage
    • Thermal protection
  • Ideal for distributed power systems
  • Optional built-in O-ring MOSFET

Specifications

  • 1200W to 1404W output power range
  • Up to 65V, 21.6A DC output rating
  • 200VDC to 435VDC input voltage range
  • Up to 95% efficiency
  • Up to 100A current rating
  • Conduction-cooled
  • -40°C to +100°C baseplate operating temperature range
  • 116.8mm x 12.7mm x 61mm dimensions
  • Safety approvals
    • UL 62368-1, C-UL
    • EN 62368-1

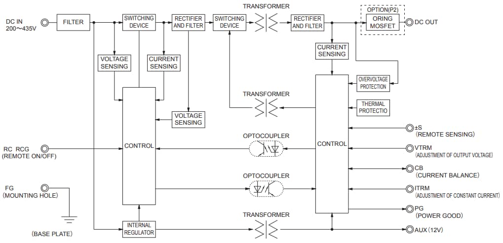
Block Diagram

Block Diagram - Cosel DCS DC-DC Converters

Pin Configuration

Mechanical Drawing - Cosel DCS DC-DC Converters
發佈日期: 2025-06-20 | 更新日期: 2025-07-24