ROHM Semiconductor BD60210FV 2-Channel Brush Motor Driver

ROHM Semiconductor BD60210FV 2-Channel Brush Motor Driver is designed for two DC brush motors, one bipolar stepper motor, or four solenoid loads. This motor driver can drive high-efficiency by direct Pulse Width Modulation (PWM) control. The BD60210FV driver features a 0.95Ω typical output ON resistance (total of upper and lower resistors), power save function, and built-in logic input pulldown resistor. This driver includes a cross conduction prevention circuit, a Thermal Shutdown (TSD) circuit, an Over-Current Protection (OCP) circuit, and an Under-Voltage Lock Out (UVLO) circuit. The BD60210FV driver is available in 5mm x 6.4mm x 1.35mm dimensions and in a SSOP-B16 package. Typical applications include refrigerators, air conditioners, printers, and common office appliances.

Features

  • Single power supply input (rated voltage of 20V)
  • 1A/phase rated output current (continuous)
  • 4A/phase rated output current (peak)
  • Low ON resistance DMOS output
  • 0.95Ω typical output ON resistance (total of upper and lower resistors)
  • Direct PWM control
  • Driver for 2 DC brush motors
  • Driver for 1 bipolar stepping motor
  • Driver for solenoid
  • Forward, reverse, brake, and stop functions
  • Power save function
  • Full step and half step functionality (driving stepper motor)
  • Built-in logic input pulldown resistor
  • Cross conduction prevention circuit
  • Thermal Shutdown (TSD) circuit
  • Over-Current Protection (OCP) circuit
  • Under-Voltage Lock Out (UVLO) circuit
  • Protects from malfunction when power supply is disconnected (ghost supply prevention function)
  • -20°C to 85°C operating temperature range
  • Adjacent pins short protection

Applications

  • Refrigerators
  • Air conditioners
  • Printers
  • Common office appliances

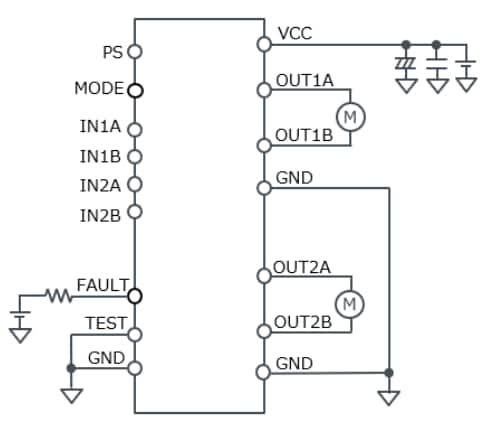
Typical Application Circuit

Application Circuit Diagram - ROHM Semiconductor BD60210FV 2-Channel Brush Motor Driver

Block Diagram

Block Diagram - ROHM Semiconductor BD60210FV 2-Channel Brush Motor Driver
發佈日期: 2025-05-16 | 更新日期: 2025-11-12