Qorvo QPB8896PCK-1 RF Development Tool

Qorvo QPB8896PCK-1 RF Development Tool is designed to evaluate QPB8896 RF amplifiers. Qorvo QPB8896PCK-1 RF Development Tool operates at 5MHz to 300MHz frequency range. 

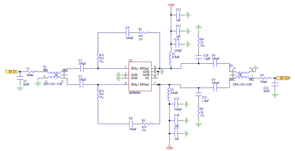
Evaluation Board Schematic

Schematic - Qorvo QPB8896PCK-1 RF Development Tool

Typical Applications Schematic

Application Circuit Diagram - Qorvo QPB8896PCK-1 RF Development Tool
發佈日期: 2018-11-16 | 更新日期: 2023-02-02