Qorvo QPF4200 Evaluation Board

Qorvo QPF4200 Evaluation Board is designed to evaluate the QPF4200 front end Wi-Fi module. This evaluation board operates within 2.4GHz frequency range. The QPF4200 evaluation board optimizes performance for the QPF4200 module and reduces the overall power consumption with a high linear output. Qorvo QPF4200 Evaluation Board is available in reel packaging.

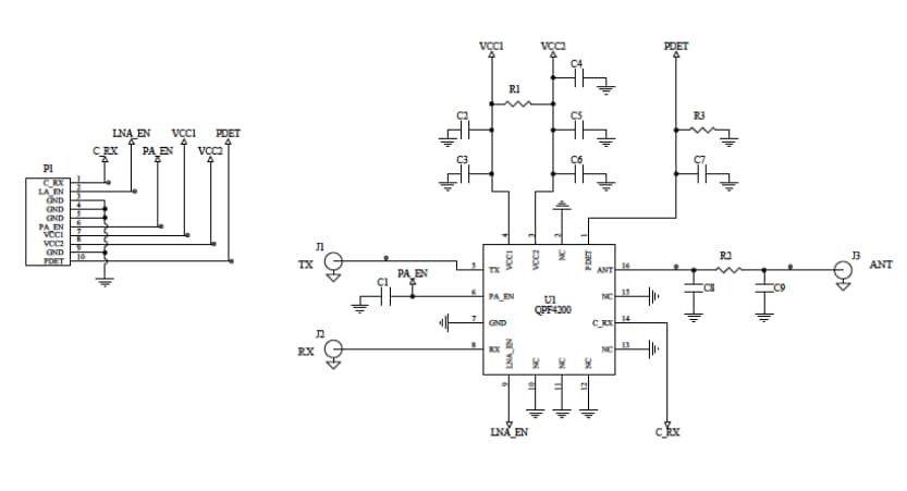
QPF4200 Evaluation Board Schematic

Schematic - Qorvo QPF4200 Evaluation Board
發佈日期: 2018-11-22 | 更新日期: 2023-02-02