Qorvo QPL1819EVB-01 Evaluation Board
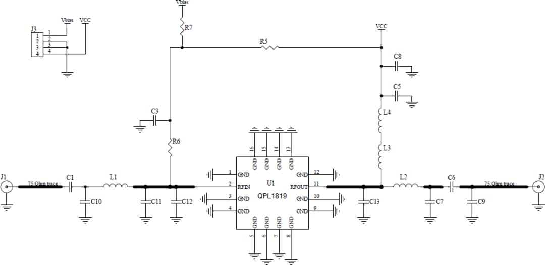
Qorvo QPL1819EVB-01 Evaluation Board is a demonstration and development platform for the QPL1819 75Ω CATV Amplifier. The QPL1819 is a GaAs (Gallium Arsenide) pHEMT (Pseudomorphic High-Electron-Mobility Transistor) single-ended MMIC RF amplifier offering up to 20dB of gain and low noise. The QPL1819 features a 50MHz to 1800MHz frequency range, providing an ideal solution for Broadband CATV DOCSIS 4.0 applications, such as nodes, amplifiers, and remote PHY devices, as well as Fiber to The Home (FTTH), home gateways, and cable modems. The device is powered by a single 5V supply at 120mA and provides an output of 58dBmV TCP at a Modulation Error Ratio (MER) of 45dB.The Qorvo QPL1819EVB-01 Evaluation Board features a pre-installed QPL1819 in a 3.0mm x 3.0mm QFN-16 package. 75Ω F-connectors are provided for RFIN and RFOUT, and a header enables access to key signals. The Evaluation Board provides an example application circuit, allowing rapid prototyping when incorporated into existing designs.
Board Layout
Schematic Diagram
發佈日期: 2022-06-15
| 更新日期: 2022-09-07
