Renesas Electronics ISL2853x & ISL2863x Instrumentation Amplifiers
Renesas Electronics ISL2853x and ISL2863x 5V Zero-Drift Rail-to-Rail Input/Output Programmable Gain Instrumentation Amplifiers (PGIA) feature low offset, low noise, low gain error, and high CMRR. These Renesas / Intersil devices are ideal for high precision applications over the wide industrial temperature range. ISL2853x and ISL2863x amps are designed with a unique 2-bit, 3-state logic interface that allows up to 9 selectable gain settings. The ISL2853x single-ended output includes an additional uncommitted zero-drift amplifier, useful to buffer the REF input or used as a precision amplifier. The ISL2863x differential output amplifier includes a reference pin to set the common-mode output voltage to interface with differential input ADCs.Features
- Ultra-high precision front end amplifier
- Zero drift instrumentation amplifier
- Pin selectable 9 gain settings: G = 1 to 1,000
- Rail-to-Rail input/output
- Single-ended output (ISL2853x)
- Differential output (ISL2863x)
- RFI filtered inputs improve EMI rejection
- Single supply: 2.5V to 5.5V
- Dual supply: ±1.25V to ±2.75V
- Low input offset: 5µV, Max
- Low input offset drift: 50nV/°C, Max
- High CMRR: 138dB, G = 100
- Low gain error: <0.4%, All Gains, Max
- Gain bandwidth: 2.3MHz
- Input voltage noise (0.1Hz to 10Hz): 0.4µVP-P
- Operating temperature range: -40°C to +125°C
Applications
- Pressure and strain gauge transducers
- Weight scales
- Flow sensors
- Biometric: ECG/blood glucose
- Temperature sensors
- Test and measurement
- Data acquisition systems
- Low ohmic current sense
Videos
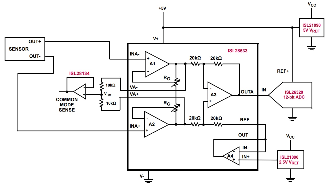
Application Block Diagram
發佈日期: 2013-11-11
| 更新日期: 2022-03-11
