Renesas Electronics ISL78434 100V Half-Bridge MOSFET Driver
Renesas Electronics ISL78434 100V Half-Bridge MOSFET Driver is an Automotive Grade (AEC-Q100 Grade 1) high voltage, high frequency, half-bridge NMOS FET driver for driving the gates of up to 70V half-bridge topologies. The ISL78434 has dual independent inputs for controlling the high-side and low-side driver separately and independent sourcing and sinking pins for each gate driver.Strong gate drive strength and the Adaptive Dead Time (ADT) feature allow the ISL78434 to switch high voltage, low RDS(ON) power FETs in half-bridge topologies at high operating frequencies while providing shoot-through protection and minimizing dead time switching losses.
The ISL78434 is offered in a 14-lead HTSSOP package that complies with 100V conductor spacing per IPC-2221B.
Features
- Patented gate-sensed adaptive dead time control provides shoot-through protection and minimized dead time
- Unique tri-level PWM input for integration with Renesas multiphase controllers
- 3A sourcing and 4A sinking output current
- On-chip 3Ω bootstrap FET switch
- Programmable dead time delay with a single resistor
- Tri-level PWM input
- Separate source/sink pins at driver outputs
- Bootstrap and VDD Undervoltage Lockout (UVLO)
- 8V to 18V wide supply range
- 100V Bootstrap supply maximum voltage
- -40°C to +140°C ambient temperature range
- 86V maximum phase voltage
- -10V minimum phase voltage
- HTSSOP-14 package
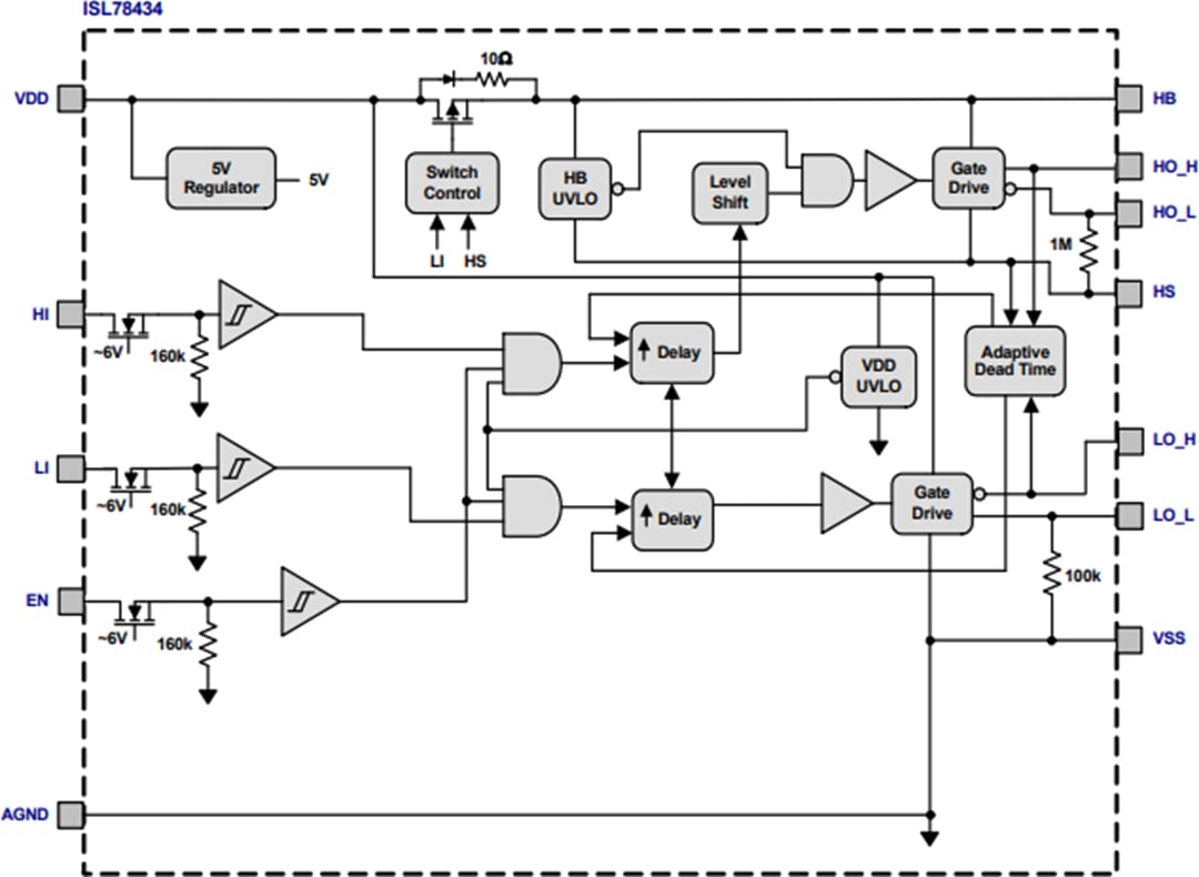
Block Diagram
發佈日期: 2018-12-14
| 更新日期: 2023-06-20
