Renesas Electronics ISL81805EVAL1Z Dual-Phase Synchronous Boost EVB

Renesas Electronics ISL81805EVAL1Z Dual-Phase Synchronous Boost Evaluation Board features the ISL81805, an 80V high voltage dual synchronous boost controller that offers external soft-start, independent enable functions, and integrates UV/OV/OC/OT protection. A programmable switching frequency (ranging from 100kHz to 1MHz) enables inductor size optimization, while the strong gate driver delivers up to 5A for the boost output. Designed for high-output voltage applications, the ISL81805EVAL1Z current limit is limited by the FETs and the inductor selected.

Features

  • Wide 9V to 36V input range
  • High light-load efficiency in pulse-skipping DEM operation
  • Programmable soft-start
  • Optional DEM/PWM operation
  • Optional CC/HICCUP OCP protection
  • Supports pre-bias output with soft-start
  • PGOOD indicator
  • OVP, OTP, and UVP protection
  • Back biased from external to improve efficiency
  • Optional input/output average OCP

Applications

  • Telecommunications
  • Server and data centers
  • Automotive electronics
  • Industrial equipment
  • Power systems

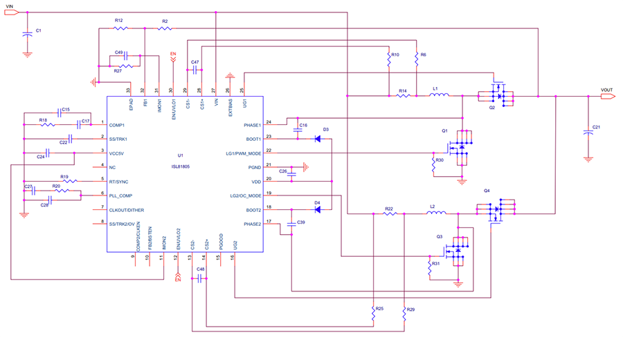
Block Diagram

Block Diagram - Renesas Electronics ISL81805EVAL1Z Dual-Phase Synchronous Boost EVB
發佈日期: 2023-12-12 | 更新日期: 2024-01-07