ROHM Semiconductor BD18336NUF-M恆定電流驅動器IC
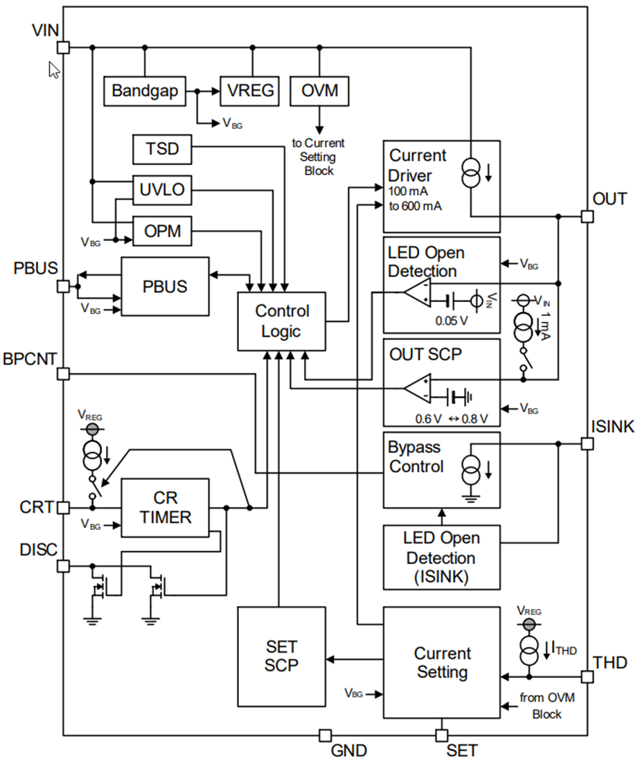
ROHM BD18336NUF-M恆定電流驅動器IC用於驅動汽車LED燈,可承受高達40V的電壓。該小尺寸封裝適用於插座LED驅動器程式應用。BD18336NUF-M提供高可靠性,具有用於熱額定功能的內建功能、 LED開路偵測、輸出短路保護及設定引腳短路保護。ROHM BD18336NUF-M還包括過壓靜音功能、低電壓時的電流旁路功能、故障標記功能輸出,以及輸出電流關閉控制訊號的輸入。
特點
- 符合AEC-Q100 一級標準
- 用於PWM調光的CR計時器
- 額定熱功能 (THD)
- LED開放式偵測
- 輸出短路保護 (OUT SCP)
- 設定引腳短路保護(SET SCP)
- 過壓靜音功能 (OVM)
- 電流旁通功能(降低電壓時)
- 停用LED開放式偵測功能(降低電壓時)(OPM)
- 故障標記/輸入輸出,用於輸出電流關閉控制訊號(PBUS)
應用
- 汽車LED外部燈具(後燈、轉燈、DRL/位置燈、霧燈)
規格
- 輸入電壓範圍:5.5V至20V
- 輸出電流精度:±5%
- 400mA(DC) 600mA(正常工作:50%)最大輸出電流
- -40°C至+150°C操作溫度Tj
Related Products
A constant current driver IC for driving automotive LED lamps that can withstand up to 40V.
提供多樣化的升壓 (Boost)、降壓升壓 (DC/AC) 和恆定電流/串聯輸入並聯輸出LED驅動器版本系列。
40V, 150mA, 4-channel, constant current LED drivers for automotive applications.
發佈日期: 2020-06-08
| 更新日期: 2024-10-01