ROHM BD9S402MUF-C單通道同步降壓DC/DC轉換器需要少量外部元件,並採用內建相位補償電路。
特點
- QuiCur™
- Nano Pulse Control™
- 符合AEC-Q100標準
- 功能安全支援汽車產品
- 單通道同步降壓DC/DC轉換器
- 可調節軟啟動功能
- 輸出放電功能
- 電源良好輸出
- 欠壓鎖定保護(UVLO)
- 短路保護(SCP)
- 輸出超電壓保護 (OVP)
- 過電流保護(OCP)
- 熱關機保護(TSD)
- 可潤濕側翼QFN封裝
應用
- 汽車設備
- 其他電子設備
規格
- 2.7V至5.5V輸入電壓
- 0.6V至VPVIN x 0.75V輸出電壓設定
- 4A(最大值)輸出電流
- 2.2MHz(典型值)開關頻率
- 60mΩ(典型值)高側FET導通電阻
- 35mΩ(典型值)低側FET導通電阻
- 0μA(典型值)關機電路電流
- 操作溫度:-40°C至+125°C
其他資源
典型應用電路
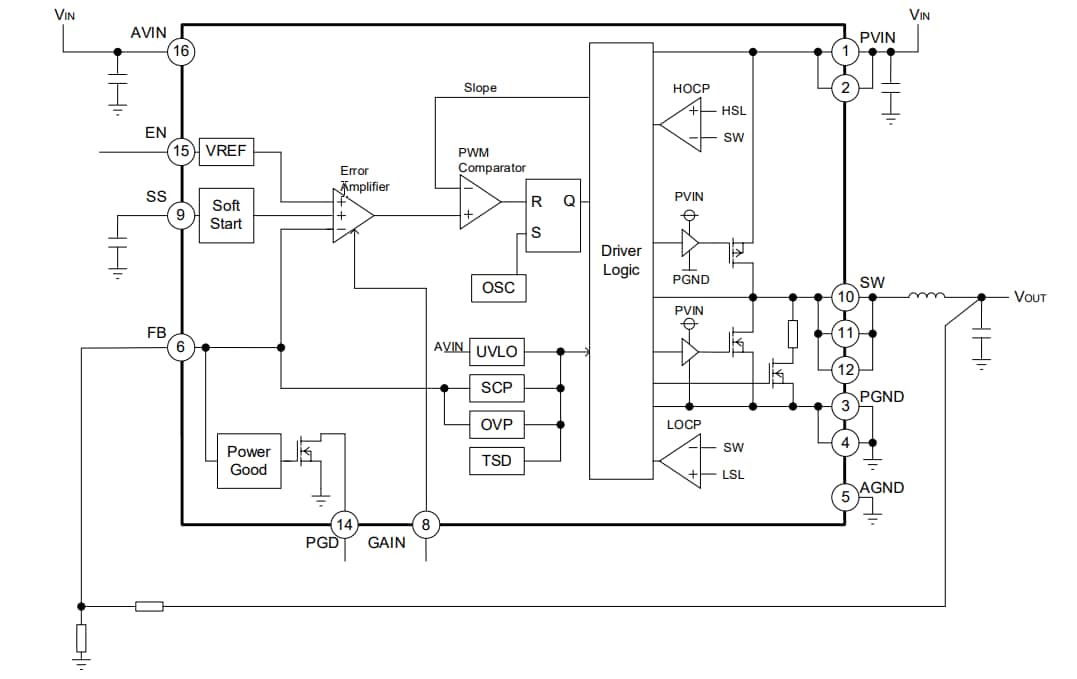
結構圖
發佈日期: 2022-09-30
| 更新日期: 2023-03-15
