ROHM Semiconductor BM2P06xMF-Z PWM DC-DC轉換器採用12.8 mm x 10.3 mm SOP-20A封裝,作業溫度範圍介於-40°C至+105°C。
特點
-
AC低電壓保護功能 (AC UVLO)
- X電容器放電功能
- VCC腳位低電壓保護 (VCC UVLO)
- PWM類型的電流模式控制
- 降頻功能
- 輕負載時叢發操作
-
叢發電壓設定功能
- 輕負載時最小ON寬度調整
- 軟啟動功能
- FB腳位過載保護功能 (FB OLP)
- 依週期的過電流保護功能
- 依AC電壓偵測的過電流偵測補償功能
-
外部停止功能
- 動態過電流保護
- 先進遮沒功能
應用
-
AC變壓器
- 白色家電
- 馬達的電源供應器
規格
-
作業供電電壓範圍
- 11V至60V VCC腳位電壓
- 650V VH腳位電壓
- 730V DRAIN腳位電壓
- 切換作業電流
- BM2P060MF-Z: 1400μA
- BM2P061MF-Z: 1100μA
- BM2P063MF-Z: 850μA
-
叢發作業時的電流為400 μA
- 切換頻率:65 kHz
- MOSFET ON電阻器
- BM2P060MF-Z: 70.0Ω
- BM2P061MF-Z: 1.00Ω
- BM2P063MF-Z: 3.00Ω
-
作業溫度範圍:-40°C至+105°C
- 12.8 mm x 10.3 mm x 2.65 mm SOP-20A封裝
輸出比較
其他資源
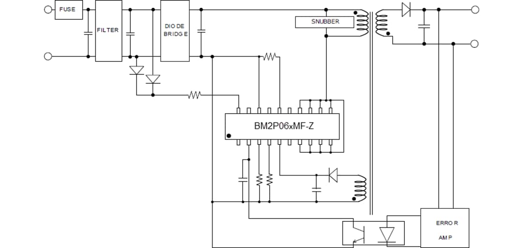
典型應用電路
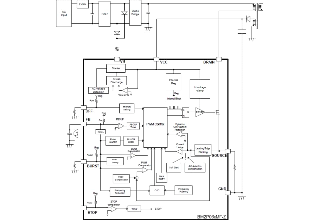
方塊圖
發佈日期: 2021-08-04
| 更新日期: 2022-03-11
