ROHM Semiconductor BM2P10x PWM Type DC/DC Converters
ROHM Semiconductor BM2P10x PWM Type DC/DC Converters provide an optimum system for all products that include an electrical outlet. These converters include a built-in starter circuit that tolerates 650V / 800V and contributes to low power consumption. The BM2P10x converters include a current detection resistor as an internal device that can be designed as a small power supply. These PWM converters offer frequency hopping function, soft start function, under-voltage protection, and over-voltage protection. The BM2P10x converters operate at -40°C to 105°C temperature range and 8V to 10.81V power supply voltage range. Typical applications include LED lights, air conditioners, and cleaners.Features
- Pulse Width Modulation (PWM) current-mode method
- Frequency Hopping function
- Burst operation at light load
- Built-in starter circuit
- Built-in super junction MOSFET
- VCC pin under-voltage protection
- VCC pin overvoltage protection
- Overcurrent limiter function per cycle
- Soft-start function
Specifications
- 650V / 800V starter circuit
- 650V / 800V super junction MOSFET
- -40°C to 105°C operating temperature range
- 8V to 10.81V power supply voltage operating range
- 1.20mA pulse operation current
- 100kHz oscillation frequency
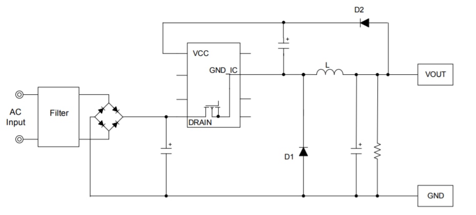
Application Circuit
Block Diagram
發佈日期: 2021-02-16
| 更新日期: 2022-03-11
